
快速擇校

政策解讀
010-51268841
400-805-3685
目前,2018年房山區義務教育階段入學工作意見已發布。今年,房山區義務教育階段入學有哪些值得關注?入學政策有什么變化?北京育路國際學校招生網為大家分享2018年房山區義務教育階段入學工作意見。
2018年房山區義務教育階段入學工作意見的通知
2018年義務教育階段入學工作的意見
根據《北京市教育委員會關于2018年義務教育階段入學工作的意見》(京教基二〔2018〕8號)文件精神,為依法保障房山區適齡兒童少年接受義務教育權益,經區政府批準,現就2018年房山區義務教育階段入學工作提出如下意見,請各校結合實際認真貫徹執行。
一、指導思想
全面貫徹黨的教育方針,深入貫徹落實黨的十九大精神,落實《國務院關于深入推進義務教育均衡發展的意見》(國發〔2012〕48號),堅持鞏固成果、完善制度、引導預期、推進改革的總體思路,深化義務教育領域綜合改革,大力促進教育公平。進一步完善義務教育入學規則、嚴格規范入學秩序,保持政策的連續性和穩定性,確保我區義務教育階段入學工作有序推進,努力讓每個孩子都享有公平而有質量的教育。
二、基本原則
(一)堅持政府統籌,將義務教育階段入學作為政府行為予以保障。
(二)堅持鄉鎮(街道)為主,組織實施轄區內義務教育階段入學工作。
(三)堅持免試、就近,確保房山區每一名符合條件的適齡兒童少年接受義務教育。
(四)堅持程序規范,把義務教育階段入學工作作為規范辦學的重要環節,做到公正、公平、公開。
三、入學條件及工作要求
(一)堅持免試就近入學
凡年滿6周歲(2012年8月31日以前出生)的本市戶籍適齡兒童均須參加學齡人口信息采集,按照區教委劃定的學校服務范圍,由法定監護人持家庭戶口簿在戶口所在地或家庭實際居住地(憑房屋產權證或不動產權證書)所對應學校辦理免試就近入學手續。
本市戶籍無房家庭,戶籍所在地為房山區之外其他區縣,符合在房山區連續單獨承租并實際居住3年以上且在住房租賃監管平臺登記備案、夫妻一方在房山區合法穩定就業3年以上等條件的,其適齡子女可在房山區接受義務教育。按照承租地位置,由承租地所在學校的上級教育行政部門,依據轄區內學位情況,予以協調解決。
(二)完成小學教育的學生,需憑家庭戶口簿在戶口所在地或家庭實際居住地(憑房屋產權證或不動產權證書)按照區教委劃定的學校服務范圍就近進入初中繼續接受并完成義務教育。
(三)我區使用全市統一的小學和初中入學服務系統,將每一名學生入學途徑和方式全程記錄,區教委將依據權限進行查詢和監控,并將聯合相關部門共同對家庭實際居住地進行核查,凡不符合實際居住條件的過道房、車庫房、空掛戶等情況,均不作為入學資格條件。我區將在入學學位緊張的地區,依據市級政策,根據學位供給情況和戶籍、房產、居住年限等因素,積極穩妥地探索單校劃片和多校劃片相結合的入學方式,形成更加公平完善的就近入學規則。
(四)做好非本市戶籍適齡兒童少年入學工作
1.持有區教委開具的《臺胞子女就讀批準書》、市人力社保部門為其父(或母)簽發的《北京市工作居住證》(或工作居住確認單)、全國博士后管理部門開具的《博士后研究人員子女介紹信》及其父(或母)的《博士后研究人員進站批準函》(期限內)、部隊師(旅)級政治部開具的隨軍家屬證明及現役軍人證件、區僑務部門開具的《華僑子女來京接受義務教育證明信》等證明的適齡兒童少年按本市戶籍對待,根據家庭實際居住地(憑房屋產權證或不動產權證書),按照區教委劃定的學校服務范圍免試就近入學。
2.非本市戶籍的適齡兒童少年,因父母或其他法定監護人在房山區工作或者居住,需在房山區接受義務教育的,由其父母或其他法定監護人持本人在京務工就業證明、在京實際住所居住證明、全家戶口薄、北京市居住證(或有效期內居住登記卡)、戶籍所在地鄉鎮(街道)政府出具的在當地沒有監護條件的證明等相關材料,到居住地所在鄉鎮(街道)審核,并參加學齡人口信息采集,通過審核后到居住地所在鄉鎮(街道)確定的學校聯系就讀;學校接收確有困難的,由鄉鎮教委報區教委協調解決。
各鄉鎮(街道)政府應按照《北京市房山區人民政府辦公室轉發<區教委關于2018年房山區非本市戶籍適齡兒童少年接受義務教育證明證件材料審核實施細則>的通知》(房政辦發〔2018〕21號)文件要求,結合實際制定并公布實施細則,建立非本市戶籍適齡兒童少年接受義務教育證明證件材料聯審機制。
其中,在京務工就業證明必須符合下列條件之一:
⑴審核申請人或其配偶受雇于用人單位的,應提供加蓋在京用人單位公章的勞動合同或聘用合同或勞動關系證明原件及復印件各1份,以及2018年1月1日至2018年5月31日期間在房山區內連續三個月社會保險繳納證明,補繳無效。
⑵審核申請人或其配偶為法定代表人、股東、合伙人和個體工商戶的,應提供由房山區工商部門核發的營業執照原件及復印件各1份。同時,由房山工商分局牽頭,區教委和鄉鎮(街道)政府密切配合,對市場主體進行嚴格審核和實地考察,凡未實際經營者,其營業執照一律不得作為入學條件。
(五)優先保障符合條件的殘疾兒童少年就近入學。建立殘疾兒童少年就近入學優先保障機制,確保殘疾兒童能夠在公平、包容的環境中接收適宜的教育。
(六)進一步規范特長生入學工作。除市教委批準的可招收體育、藝術和科技特長生的學校,其他學校一律不得以特長生的名義招收學生。特長生招生項目和數量要向中華優秀傳統文化、非物質文化遺產方向傾斜。區教委向社會公布特長生招生計劃并統一組織特長生招生入學工作。依據市級政策,2018年招收特長生比例控制在本區初中招生總人數的4%以內。2019年取消各類特長生招生。
(七)規范民辦校招生管理。民辦學校與公辦學校同步招生,嚴格執行民辦中小學招生簡章、廣告備案制度,公開公示招生計劃、招生范圍、招生方式和收費標準等,以招收審批機關所在區域內學生為主。
(八)凡屬區以上人民政府人才引進計劃的海外歸國人員、各類引進人才的子女入學,按相關規定由區教委協調解決。
對持有烈士子女、臺籍學生、華僑子女、現役軍人子女、全國勞動模范子女身份證明的學生,按相關規定,在同等條件下給予照顧。
(九)實行計劃管理。義務教育階段入學實行計劃管理,各學校要加強入學需求前瞻預測,按照劃片范圍內學齡人口數量、小學畢業生數量和學校辦學規模等制定招生計劃,經區教委審核并報市教委備案。各學校未經批準不得擅自調整招生計劃。
(十)加強學籍管理。北京市中小學學籍管理信息系統將依據小學和初中入學服務系統建立新生學籍。已通過入學服務系統審核卻未及時到校報到的新生,各學校要督促其按規定時間到校注冊;經督促后仍不按規定時間到校報到也不辦理延期注冊手續的,學校不得為其注冊學籍,嚴禁學生的無序流動。加強民辦學校學籍管理,民辦校不得招收不符合條件的學生在校就讀。
(十一)杜絕違規操作。各中小學必須嚴格執行區教委統一規定的時間和入學工作程序;堅決禁止學校違規收費;堅決禁止任何學校及社會培訓機構舉辦各類以選拔生源為目的的培訓班;堅決禁止學校私自招生,任何學校不得接收未經“五證”審核的非京籍學生,不得私自接收已通過審批程序且已被其他學校錄取的學生,不得跨區招生(有跨區招生資質的學校除外);堅決禁止在義務教育階段入學工作中通過組織任何形式的考試、測試和面試等選拔學生,嚴禁將各種考試成績、獎勵證書作為入學依據;堅決禁止初中校違規在小學非畢業年級提前招生。各部門和學校要認真接受群眾監督,認真對待群眾來信來訪。
區教委和區政府教育督導室將進一步加強對本區義務教育學校入學工作的指導、檢查與督導,重點在違規收費、違規招生等方面進行專項檢查,依法嚴肅處理違規違紀事件。
(十二)做好宣傳引導工作。義務教育階段入學工作關系到廣大人民群眾的切身利益,事關社會穩定大局。各單位要通過各種渠道持續不斷開展有效宣傳引導工作,特別要加強對網絡、微信、微博等新媒體的運用,要消除宣傳盲點;各鄉鎮(街道)要就核心政策、群眾關心的政策疑難點做好宣傳釋疑工作,要積極協調解決、主動化解區域內個性化矛盾;各學校要統一思想,高度重視,精心策劃,嚴密組織,規范操作,增加政策和工作程序的透明度,要通過發放適合本校的《致家長一封信》等方式做好宣傳引導工作。
四、職責分工
(一)區教委職責
1.制定本區義務教育階段入學工作方案,劃定本區各校招生服務范圍,并向社會公示。
2.協調人力社保、工商、公安和住建、國土、綜治、流管等部門,建立非本市戶籍適齡兒童少年接受義務教育證明證件材料聯審機制。
3.加強對本區義務教育學校入學工作的指導、管理、監督和檢查,負責入學工作宣傳,加大對區域內義務教育均衡發展和學校質量提升、特色建設等方面的宣傳力度,接待群眾來信、來訪,依法處理違紀違規事件。
4.制定特長生招生方案,并統一組織特長生招生入學工作。
5.組織適齡兒童少年按照區教委劃定的學校服務片區免試就近入學。
6.建立特殊情況會商機制和突發事件報告制度,平穩推進義教入學工作。
(二)鄉鎮(街道)教委職責
1.各鄉鎮(街道)成立義務教育入學工作領導小組,鄉鎮(街道)主管教育的領導任組長,教育助理任副組長,各中小學校長任成員,統籌組織領導和協調安排鎮域內入學工作。
2.協調相關部門建立本鄉鎮非本市戶籍適齡兒童接受義務教育證明證件材料聯審機制。按照要求審核非本市戶籍的適齡兒童、少年的入學材料,協調入學學校。
3.指導學校進行政策宣傳及引導工作,公布鄉鎮(街道)教委咨詢電話,通過多種渠道有效宣傳政策;要建立特殊情況會商機制和突發事件報告制度,積極協調、主動化解區域內存在的個性化矛盾。
⒋組織和督促適齡兒童少年在新學年開學時如期入學,防止義務教育階段學生輟學。
(三)學校職責
1.校長是本單位入學工作的責任人,全面組織領導學校義務教育入學工作。制定適合本校的入學工作細則,明確具體責任人,公布學校入學招生咨詢電話;多渠道宣傳政策,幫助有困難的家長采集信息。
2.嚴格按照區教委統一規定的時間和程序要求,積極做好義務教育階段入學的各環節工作。
3.及時做好對教師、學生和家長的宣傳引導工作,主動告知家長和學生本區新生入學的政策、方式和時間等。在工作中要熱情接待咨詢,積極協調、主動化解服務片內個性化問題,主動接受社會、家長的監督,樹立我區教育的良好形象。
區教委將通過網上公示等形式,向社會及時公布本區義務教育階段入學相關政策,主動接受社會監督。
中學入學政策咨詢電話:18500785032
小學入學政策咨詢電話:13366394031
劃片入學范圍電話:18500785519
信息技術咨詢電話:18500785053
入學工作監督舉報電話: 89364693
義務教育入學工作辦公室地址:西潞社區成人職業學校(良鄉中心小學南)
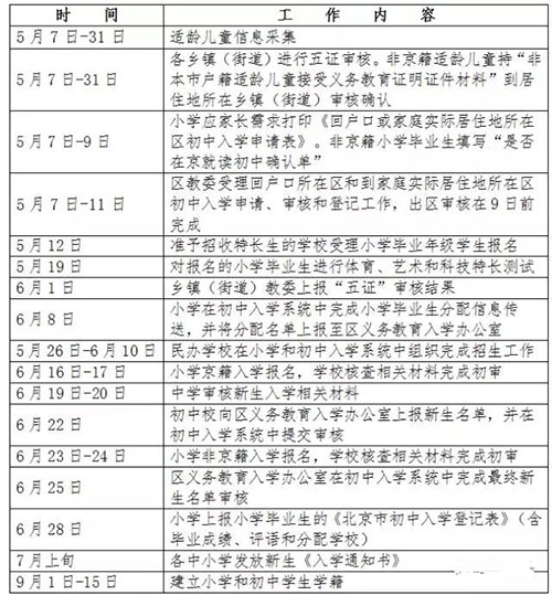
房山區2018年義務教育階段入學工作時間表

2018年房山區義務教育階段入學工作意見的通知
還有疑問?立即在線咨詢學校最新招生信息/開放日/考試/升學等解答,1對1服務,平均3分鐘響應
免費獲取:全國100+院校招生資料+學費優惠/獎學金(電子版)
附贈:學校開放日1v1看校預約 1v1升學規劃師30分鐘深度溝通特別聲明:①凡本網注明稿件來源為"原創"的,轉載必須經授權后方可發布,違者將依法追究責任;
②部分稿件來源于網絡,如有侵權,請聯系我們溝通解決,聯系郵箱:2498144268@qq.com
1對1免費咨詢
解決98%的申請入學問題
長達25年擇校服務經驗 · 5分鐘內響應 · 無限次追問
答家長你好!非京籍九類人在選擇公立國際部還是民辦國際學校,需要綜合考慮多個因素。作為符合北京市政策的非京籍人員,你們享有與...
答家長您好!非京籍小升初選擇國際學校需要考慮政策、可選學校范圍、預算以及學校特色等因素,只要規劃得當,完全可以為孩子找到合...
答家長您好,校園設施是國際學校教育質量的重要支撐,但更重要的是學校如何利用這些設施來實現教育目標。在選擇時,應該綜合考慮設...
答港澳臺籍學生在北京讀國際學校好嗎?可以,若學生希望留港升學,DSE成績可申請香港八大公立院校,且錄取概率遠高于內地生;若...
答國際學校春季插班的優勢有1.入學競爭相對較小2.適應期更從容3.課程銜接更靈活4.個性化關注更多;國際學校春季插班的劣勢...
答初二下學期轉國際學校來得及,因為初二下學期距離高中還有一年多時間,這個時間足夠你適應國際學校的教學模式和課程體系。國際學...
免費咨詢
張老師

關注微信公眾號
招生政策隨時看

關注小程序
學校簡章學費隨時查
報名咨詢電話:400-005-1568
育路教育
評論0
“無需登錄,可直接評論...”