2025河南高考各科真題及答案匯總
2025年河南省普通高校招生考試于6月7日至9日舉行。作為全國第五批高考綜合改革試點省份,河南首次采用“3+1+2”新高考模式,其中語文、數學、外語三科使用全國新高考Ⅰ卷,物理/歷史為首選科目,化學、生物、政治、地理四科中任選兩門作為再選科目。
一般來說,高考試卷及官方答案會在高考結束后的一至兩周內公布。但由于時間緊迫,許多考生想早點著手準備高考志愿填報,所以為幫助各位考生預測高考成績,本文中的試卷答案是根據考生考后回憶、網上搜集而成的,僅供參考。
一、2025河南高考語文真題及答案
考試時間:6月7日星期六9:00-11:30
分值:150分
試卷答案:
全國一卷作文題目↓
閱讀下面的材料,根據要求寫作。
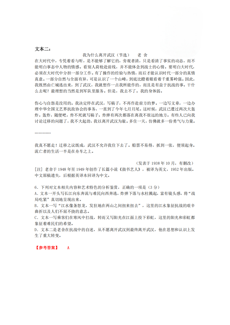
他想要給孩子們唱上一段,可是心里直翻騰,開不了口。——老舍《鼓書藝人》(見全國一卷閱讀II)
假如我是一只鳥,我也應該用嘶啞的喉嚨歌唱——艾青《我愛這土地》
我要以帶血的手和你們一一擁抱,因為一個民族已經起來——穆旦《贊美》
以上材料引發了你怎樣的聯想和思考?請寫一篇文章。
要求:選準角度,確定立意,明確文體,自擬標題;不要套作,不得抄襲;不得泄露個人信息;不少于800字。
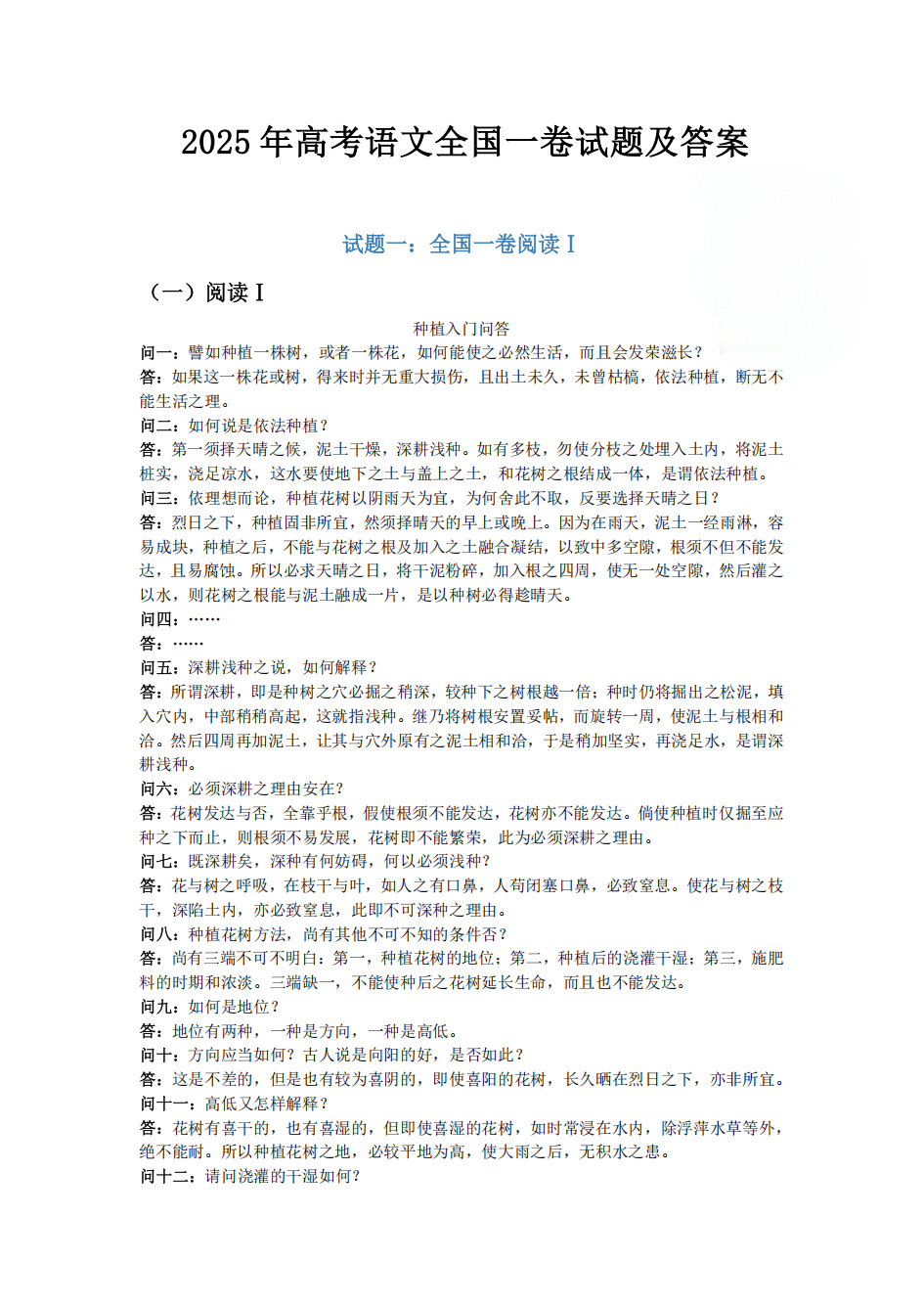
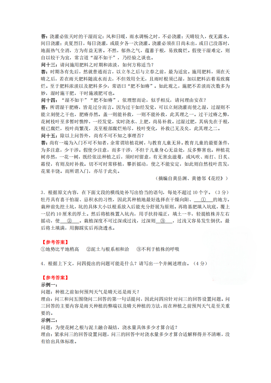
閱讀題:






二、2025河南高考數學真題及答案
考試時間:6月7日星期六15:00 - 17:00
分值:150分
試卷答案:










三、2025河南高考歷史真題及答案
考試時間:6月8日星期天09:00 - 10:15
分值:100分
試卷答案:小燈塔將會在考試結束后立刻上傳2025年河南高考歷史試卷及答案解析,請各位考生保持關注,以便獲取最新答案。
四、2025河南高考物理真題及答案
考試時間:6月8日星期天09:00 - 10:15
分值:100分
試卷答案:小燈塔將會在考試結束后立刻上傳2025年河南高考物理試卷及答案解析,請各位考生保持關注,以便獲取最新答案。

五、2025河南高考外語真題及答案
考試時間:6月8日星期天15:00 - 17:00
分值:150分
試卷答案:小燈塔將會在考試結束后立刻上傳2025年河南高考外語試卷及答案解析,請各位考生保持關注,以便獲取最新答案。












六、2025河南高考化學真題及答案
考試時間:6月9日星期一08:30 - 09:45
分值:100分(賦分)
試卷答案:小燈塔將會在考試結束后立刻上傳2025年河南高考化學試卷及答案解析,請各位考生保持關注,以便獲取最新答案。
七、2025河南高考地理真題及答案
考試時間:6月9日星期一11:00 - 12:15
分值:100分(賦分)
試卷答案:小燈塔將會在考試結束后立刻上傳2025年河南高考地理試卷及答案解析,請各位考生保持關注,以便獲取最新答案。
八、2025河南高考政治真題及答案
考試時間:6月9日星期一14:30 - 15:45
分值:100分(賦分)
試卷答案:小燈塔將會在考試結束后立刻上傳2025年河南高考政治試卷及答案解析,請各位考生保持關注,以便獲取最新答案。
九、2025河南高考生物真題及答案
考試時間:6月9日星期一17:00 - 18:15
分值:100分(賦分)
(責任編輯:劉濤)
特別說明:由于各省份高考政策等信息的不斷調整與變化,育路高考網所提供的所有考試信息僅供考生及家長參考,敬請考生及家長以權威部門公布的正式信息為準。




