特殊類型錄取控制分數線:450分。報考軍事院校、空軍招飛、強基計劃及其他有要求的院校(專業)計劃的考生分數須達到此分數線。" />

快速擇校

政策解讀
010-51291557
客服熱線:8:00-20:00
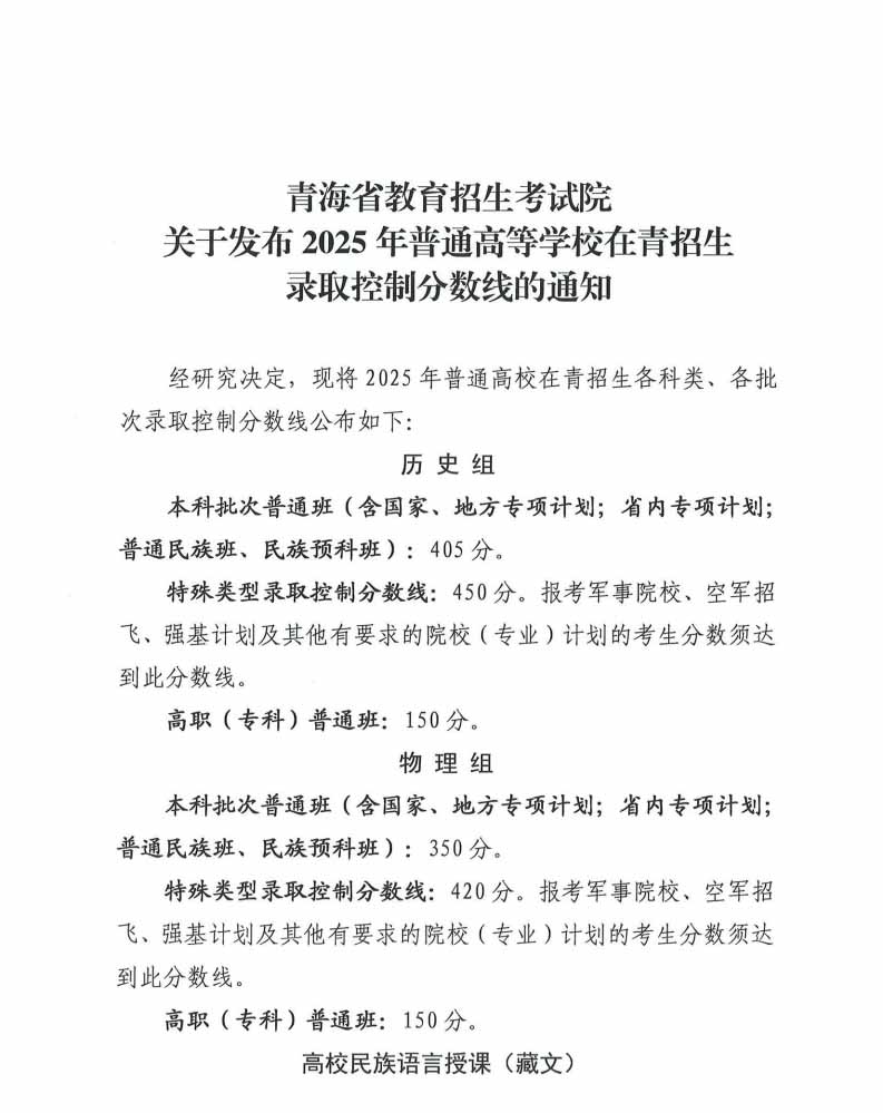
青海省關于發布2025年普通高等學校在青招生錄取控制分數線的通知,接下來高校招生網就向大家介紹一下!


2025年青海高考分數線已正式公布,以下是詳細情況:
本科批次
歷史類:405 分
物理類:350 分
特殊類型
歷史類:450 分
物理類:420 分
一分一段表
2025年青海高考一分一段表已經公布。歷史600分及以上有 79 人。考生可借此查看自己的高考位次排名,進而依據位次進行志愿填報。
如果考生分數較低,未達到上述分數線,可考慮報考計劃外招生學校,這些學校通常具有獨立招生權,錄取分數線相對較低,為分數不理想的考生提供了更多升學機會。
青海高考分數線的公布意味著高考志愿填報的正式開始。考生們可根據自己的成績和位次,參考歷年分數線,做出合理的選擇。
推薦閱讀
本站覆蓋全國各省市專本科院校及計劃外招生院校,匯總各校招生要求及專業信息,如您今年尚未被任何院校錄取,請自愿填寫下表,我們將在全國范圍內篩選適合您就讀的大學,安排校方老師與您溝通。即刻報名,圓大學夢!

如果考生和家長對新高考中的特殊類型分數線是什么意思感到困惑,那么這篇文章就是為你準備的。新高考分數線特殊類型是什么意思?它指的是針對藝術、體育等特殊招生類型設定...

考生和家長最關心新高考分數線會上升還是下降,因為這直接影響志愿填報策略。新高考分數線會上升還是下降的趨勢各省不同,我們基于最新數據預測新高考分數線會上升還是下降...

許多考生和家長都在擔心新高考分數線會比舊高考高嗎,這源于賦分制度對分數線影響的不確定性。如果你在備考中困惑新高考分數線變化,那么了解賦分制度如何調整分數分布是關...

許多考生和家長對新高考分數線怎么分一本二本感到困惑,不知道一本二本線如何劃定,選科組合如何影響錄取分數。如果你正為此煩惱,那么本文將清晰解釋新高考分數線劃分機制...
報名咨詢電話:010-51291557
高校招生網
評論0
“無需登錄,可直接評論...”