
快速擇校

政策解讀
010-51268841
400-805-3685
非京籍在北京上學有著諸多的要求限制,進入2021年,有意向今年在北京幼升小的家庭需要抓緊時間準備了!我們為大家整理關于2021年非京籍在北京上學幼升小入學途徑說明,供大家作為擇校參考。
注:目前2021年政策還未出臺,以下內容為2020年的情況,根據近幾年北京幼升小的政策來看,會有調整但大方向都是一致的,家長們可完全參考2020年的內容進行準備!

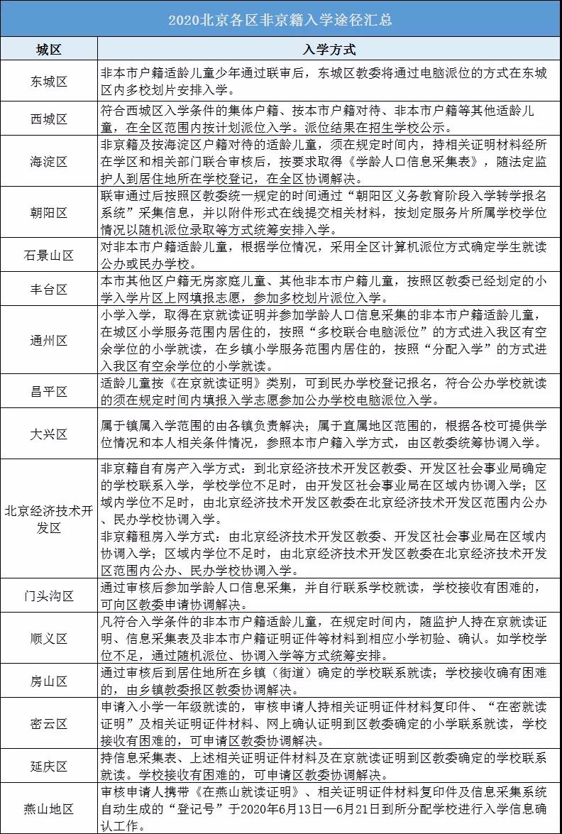
通過圖表可以看出,目前非京籍幼升小采取的方式還是以多校劃片派位入學,但這種方式僅限于就讀公立學校,如果您想幼升小選擇北京私立學校就讀,建議提前咨詢了解意向學校所在區的政策要求,提前做準備。
以上就是關于2021年非京籍在北京上學幼升小入學途徑說明,家長們如有更多關于非京籍在北京上學的以為,可直接通過電話咨詢我們,為您解答。
2021年非京籍在北京上學幼升小入學途徑說明!
還有疑問?立即在線咨詢特別聲明:①凡本網注明稿件來源為"原創"的,轉載必須經授權后方可發布,違者將依法追究責任;
②部分稿件來源于網絡,如有侵權,請聯系我們溝通解決,聯系郵箱:2498144268@qq.com
1對1免費咨詢
解決98%的申請入學問題
長達25年擇校服務經驗 · 5分鐘內響應 · 無限次追問
答家長您好!非京籍小升初選擇國際學校需要考慮政策、可選學校范圍、預算以及學校特色等因素,只要規劃得當,完全可以為孩子找到合...
答家長您好,校園設施是國際學校教育質量的重要支撐,但更重要的是學校如何利用這些設施來實現教育目標。在選擇時,應該綜合考慮設...
答港澳臺籍學生在北京讀國際學校好嗎?可以,若學生希望留港升學,DSE成績可申請香港八大公立院校,且錄取概率遠高于內地生;若...
答國際學校春季插班的優勢有1.入學競爭相對較小2.適應期更從容3.課程銜接更靈活4.個性化關注更多;國際學校春季插班的劣勢...
答初二下學期轉國際學校來得及,因為初二下學期距離高中還有一年多時間,這個時間足夠你適應國際學校的教學模式和課程體系。國際學...
答公立學校轉國際學校適應期有多長?因學生個體差異、轉學階段及課程銜接難度而呈現不同時長,但普遍需要3個月至2年完成過渡,其...
免費咨詢
張老師

關注微信公眾號
招生政策隨時看

關注小程序
學校簡章學費隨時查
報名咨詢電話:400-005-1568
育路教育
評論0
“無需登錄,可直接評論...”