
快速擇校

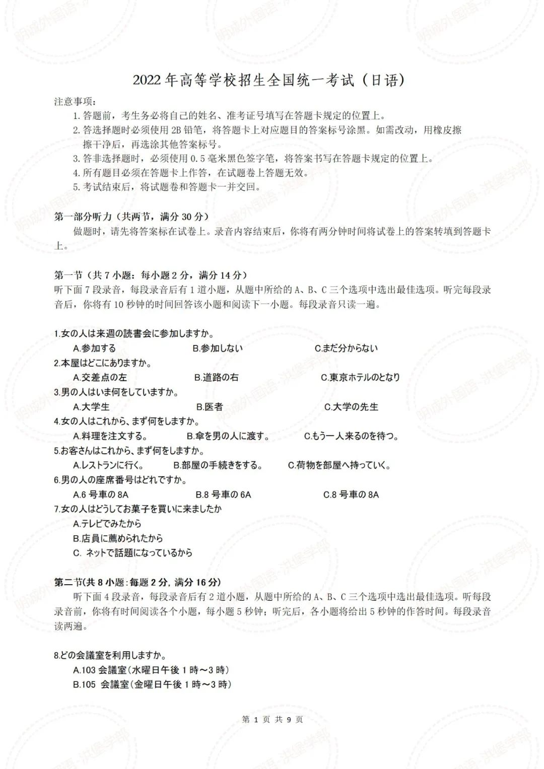
政策解讀
010-51268841
400-805-3685
今年高考結束后,高考日語詞條上了熱搜,近年越來越多的學生選擇日語高考,最大的原因莫過于看中日語“入門快”,“容易提高”,“題目簡單”,“高分捷徑”。

高考日語怎么成為“高分捷徑”?
高考日語難度比英語要低,是教育部的明文規定。這一政策已執行多年,大趨勢是不會變的。和日語比,英語只會更難。

那么今年的日語高考試卷是怎樣的呢?今天跟大家一起分享下我校日語教學部主任李老師對今年日語高考卷的分析。
整體來說,今年日語高考難度與去年持平,其中閱讀部分文章段落長了一點,增加了一點復雜度,不過相對的題干反而比去年簡單了。聽力和單選的難度沒有太大變化,其中聽力的句子稍長了些。接下來就拆分各模塊的日語高考題,特別是重點講講變化比較大的閱讀部分。
高考日語試卷分析
01、聽力及閱讀部分有所改變,復雜度有所提升。
02、日語知識運用(語法)考察常規,注重細節考察及實際運用能力。
03、作文(圖表類)貼近身邊事,總體難度不大。
01
聽力分析
| 年份 | 2022年 | 2021年 | 2015-2020年 |
| 字數 | 1556 | 1585 | 1258 |
| 時長(分鐘) | 19:38 | 20:30 | 16:30 |

(2022日語高考聽力部分)
今年高考日語聽力較2021年相比沒有明顯變化,語速適中與往年持平。聽力部分考察題目類型基本無變化,只是聽力內容上場景增多,考察點更加靈活,難度也和往年持平。
02
日語知識運用分析

(2022日語高考日語知識運用部分)
整體難度與往年持平,部分考點需要結合題目理解整體含義,不能直接判斷出答案,更加重視知識的運用能力。題目題干較短,回歸基礎,語法知識點本身難度不大。部分考點需要結合題目理解整體含義,不能直接判斷出答案,更加重視知識的運用能力。但個別常考的熟悉知識點從其他角度考察,考察得更加細致及全面,若是半年一年速成的日語,考生很有可能無法理解。
03
閱讀理解分析
| 年份 | 閱讀總字數 | 平均字數 |
| 2016 | 1946 | 486 |
| 2017 | 1973 | 493 |
| 2018 | 2073 | 518 |
| 2019 | 1842 | 461 |
| 2020 | 1840 | 460 |
| 2021 | 2130 | 532 |
| 2022 | 2533 | 633 |
| 篇章 | 題材 | 話題 | 字數 |
| 第一篇 | 記敘文 | 收養流浪狗 (人與動物) | 617 |
| 第二篇 | 說明文 | 日本人睡眠 (社會現狀之睡眠不足) | 514 |
| 第三篇 | 記敘+說明文 | 稱呼變化 (日本文化之敬語「~さん」) | 694 |
| 第四篇 | 感想文 | 人生價值 (人生意義) | 683 |

(2022日語高考閱讀理解部分)
相比去年高考,略有提升,仍在高考試卷正常的浮動區間內。閱讀的字數四篇共計整體提升了400字左右,字數增加,更考察學生對關鍵信息的獲取能力,但選項反而更簡單了。
且今年文章的主題還是比較平易近人,長句分析難度和歷年沒有什么差別,選項設置與套路也都是慣用的伎倆,對單詞量和文章的分析能力掌握要求有所提高,段落全文的理解題增加,不再是單純的閱讀,需要閱讀+理解。所以萬變不離其宗,只要在日語班將知識學牢固,掌握好做閱讀題的技巧,就足以應對考試。
04
作文分析

(2022日語高考作文部分)
今年作文考察了圖表類作文:【和孩子的交流】,比去年難度降低。相比去年的書信格式,圖表類的作文有常用的固定表達,且圖表提供的信息很多,還是比較好行文的。
圖表類作文有其固定的結構,很多學生能夠在背誦的模板的基礎上進行寫作,作文話題貼近考生身邊熟悉的事(親子關系),表格信息清晰,總體來說還是相當容易拿分的。
2022日語高考的整體分析到這里就結束了,總體來說,除了閱讀難度略有提升外,聽力、單選、作文并沒有提升難度,和英語的難度還是有不小差距的。今后的發展趨勢更偏向于持久性學習,扎實掌握基礎知識,不是學習1年、半年就可以高考的投機取巧式的學習方式。
如果大家已經認定了用日語高考,或者已經有選擇日語的想法,一定要了解下北京明誠外國語-洪堡學部的日語班,加入我校日語班,進行系統學習和備考。按照老師指導的去做,只要踏踏實實打好基礎,掌握并靈活運用,定能高分拿下日語高考。>>點擊查看:北京明誠外國語學校日本高中班招生簡章
資深中日交流專家把控日語教學方向資深海歸日語教師一線教授學生日語幫助學生順利通過“留考”和“高考”學位有限,如果感興趣,加緊時間咨詢吧~
【淺析2022日語高考】選擇明誠高中日語班,高分直擊理想高校!
還有疑問?立即在線咨詢特別聲明:①凡本網注明稿件來源為"原創"的,轉載必須經授權后方可發布,違者將依法追究責任;
②部分稿件來源于網絡,如有侵權,請聯系我們溝通解決,聯系郵箱:2498144268@qq.com
1對1免費咨詢
解決98%的申請入學問題
長達25年擇校服務經驗 · 5分鐘內響應 · 無限次追問
答家長你好!非京籍九類人在選擇公立國際部還是民辦國際學校,需要綜合考慮多個因素。作為符合北京市政策的非京籍人員,你們享有與...
答家長您好!非京籍小升初選擇國際學校需要考慮政策、可選學校范圍、預算以及學校特色等因素,只要規劃得當,完全可以為孩子找到合...
答家長您好,校園設施是國際學校教育質量的重要支撐,但更重要的是學校如何利用這些設施來實現教育目標。在選擇時,應該綜合考慮設...
答港澳臺籍學生在北京讀國際學校好嗎?可以,若學生希望留港升學,DSE成績可申請香港八大公立院校,且錄取概率遠高于內地生;若...
答國際學校春季插班的優勢有1.入學競爭相對較小2.適應期更從容3.課程銜接更靈活4.個性化關注更多;國際學校春季插班的劣勢...
答初二下學期轉國際學校來得及,因為初二下學期距離高中還有一年多時間,這個時間足夠你適應國際學校的教學模式和課程體系。國際學...
免費咨詢
張老師

關注微信公眾號
招生政策隨時看

關注小程序
學校簡章學費隨時查
報名咨詢電話:400-005-1568
育路教育
評論0
“無需登錄,可直接評論...”