
快速擇校

政策解讀
010-51268841
400-805-3685
2024年北京幼升小入學政策還沒有發布,但大家可以參考2023年政策,提前準備好要信息采集需要審核的資料。
在北京上學的學生按照戶籍主要分為京籍和非京籍,下面是2023年京籍和非京籍幼升小入學條件(僅供參考):

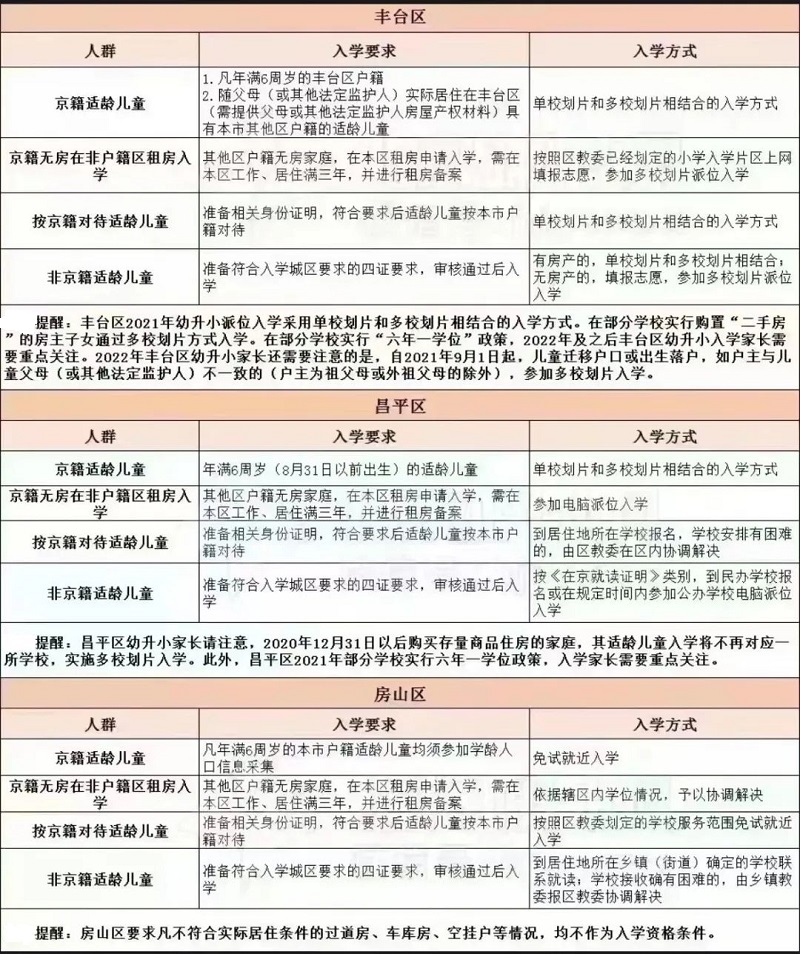
北京各區幼升小京籍和非京籍入學條件大致相同,只有在個別材料上有差別,下面是北京各區幼升小入學條件信息匯總:



>>>相關推薦:
非京籍幼升小主要審核四證,審核通過的學生,各區入學方式略有不同:

以上就是2023年北京各區幼升小入學條件以及非京籍入學方式,2024年幼升小的京籍和非京籍家庭可以作為參考,提前確定是否符合北京幼升小入學條件,提前給孩子做好擇校。
注意:北京幼升小入學條件適用于北京所有類型的公辦、民辦小學(包括民辦國際小學),因此,即使2024年在北京上國際小學,也需要滿足以上入學條件,否則北京義務教育入學服務系統學生信息采集審核不合格,學校無法給學生辦理北京學籍。
>>>點擊查看:北京國際小學推薦
2024年京籍和非京籍幼升小入學條件匯總,快來看看各區入學條件有什么不同?
還有疑問?立即在線咨詢特別聲明:①凡本網注明稿件來源為"原創"的,轉載必須經授權后方可發布,違者將依法追究責任;
②部分稿件來源于網絡,如有侵權,請聯系我們溝通解決,聯系郵箱:2498144268@qq.com
1對1免費咨詢
解決98%的申請入學問題
長達25年擇校服務經驗 · 5分鐘內響應 · 無限次追問
答家長您好!非京籍小升初選擇國際學校需要考慮政策、可選學校范圍、預算以及學校特色等因素,只要規劃得當,完全可以為孩子找到合...
答家長您好,校園設施是國際學校教育質量的重要支撐,但更重要的是學校如何利用這些設施來實現教育目標。在選擇時,應該綜合考慮設...
答港澳臺籍學生在北京讀國際學校好嗎?可以,若學生希望留港升學,DSE成績可申請香港八大公立院校,且錄取概率遠高于內地生;若...
答國際學校春季插班的優勢有1.入學競爭相對較小2.適應期更從容3.課程銜接更靈活4.個性化關注更多;國際學校春季插班的劣勢...
答初二下學期轉國際學校來得及,因為初二下學期距離高中還有一年多時間,這個時間足夠你適應國際學校的教學模式和課程體系。國際學...
答公立學校轉國際學校適應期有多長?因學生個體差異、轉學階段及課程銜接難度而呈現不同時長,但普遍需要3個月至2年完成過渡,其...
免費咨詢
張老師

關注微信公眾號
招生政策隨時看

關注小程序
學校簡章學費隨時查
報名咨詢電話:400-005-1568
育路教育
評論0
“無需登錄,可直接評論...”