
快速擇校

政策解讀
010-51268841
400-805-3685
導語introduction
2025年北京豐臺區小升初政策迎來重要調整,國際初中招生政策同步更新。本文將為您詳細解讀最新政策,為家長提供全面的擇校指導。

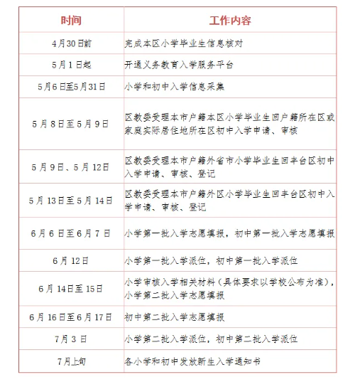
2025年豐臺區小升初入學政策已經公布,政策要點如下:
1.本市戶籍本區小學畢業生按照規定進入初中繼續接受并完成義務教育。
2.按本市戶籍對待的適齡少年,包括區臺辦認定的臺胞子女、區僑務部門認定的華僑子女、國家或北京市博士后管理部門認定的在京在站博士后研究人員子女、符合隨軍進京落戶條件正在辦理隨軍手續的現役軍人子女,父母一方為本市戶籍或持有《北京市工作居住證》的適齡兒童少年,入學方式與本市戶籍相同。
3.非本市戶籍適齡兒童入學,按照北京市非本市戶籍適齡少年接受義務教育材料審核指導要求,制定本區實施細則,建立日常聯合審核機制并積極穩妥做好義務教育全學段審核。父母持本人在京務工就業材料、在豐臺區實際住所居住材料、全家戶口簿、北京市居住證,到居住地所在街道辦事處或鎮人民政府參加入學資格審核,通過后進入入學程序。
4.符合回其他區就讀條件的本區小學畢業生,須按照市教委的要求完成申請、審核、登記手續。
具有本市戶籍的其他省、自治區、直轄市或本市其他區小學六年級畢業生申請回豐臺區就讀初中,需具有豐臺區戶籍或隨父母(或其他法定監護人)實際居住在豐臺區。
1.第一批
(1)符合條件的一貫制學校小學畢業生可自愿選擇入讀本校初中。
(2)符合條件的小學畢業生可自愿選擇填報公辦學校、民辦學校志愿,派位入學。
2.第二批
(1)單校劃片
符合學校單校劃片入學條件的本區小學畢業生,按照小學初中對口直升的方式入學。當報名人數小于招生人數時全部錄取,當報名人數大于招生人數時電腦隨機派位。
(2)多校劃片
符合學校單校劃片入學條件,但未被錄取的本區小學畢業生,在畢業小學所在學區參加多校劃片派位入學。
無對應初中學校的本區小學畢業生,在畢業小學所在學區參加多校劃片派位入學。
本市戶籍本區小學畢業生小學入學后隨父母(或其他法定監護人)實際居住地在區內變更,變更后的居住地不在原初中入學學區的,可申請到現居住地所在街鎮對應學區參加多校劃片派位入學。
回豐臺區就讀的其他省、自治區、直轄市或本市其他區小學畢業生,按照戶籍地或實際居住地所在街鎮確定入學學區,參加多校劃片派位入學。

豐臺區國際初中招生政策與公立學校保持同步。招生對象為完成小學教育的適齡學生,報名時間為5月10日至20日。國際初中實行自主招生,采用筆試+面試的選拔方式。
豐臺區現有1所國際初中——北京麗澤國際學校,該校僅招收7年級新生,招生要求如下:
1、通過學校組織的入學考試
2、英語水平達到相應標準
3、綜合素質評價合格
更多信息請查看招生簡章:北京麗澤國際學校初中部招生簡章
選擇公立初中還是國際初中,家長需考慮以下因素:
1、教育目標:未來是否計劃出國留學
2、經濟條件:國際初中學費普遍較高,需考慮長期投入
3、孩子特點:語言能力、適應能力等
4、學校特色:課程設置、師資力量等
無論選擇哪種教育路徑,建議家長尊重孩子的興趣和特點,選擇最適合孩子發展的學校。
2025年北京豐臺區小升初入學政策,附豐臺區國際初中入學政策與招生方式
還有疑問?立即在線咨詢特別聲明:①凡本網注明稿件來源為"原創"的,轉載必須經授權后方可發布,違者將依法追究責任;
②部分稿件來源于網絡,如有侵權,請聯系我們溝通解決,聯系郵箱:2498144268@qq.com
1對1免費咨詢
解決98%的申請入學問題
長達25年擇校服務經驗 · 5分鐘內響應 · 無限次追問
答家長您好!非京籍小升初選擇國際學校需要考慮政策、可選學校范圍、預算以及學校特色等因素,只要規劃得當,完全可以為孩子找到合...
答家長您好,校園設施是國際學校教育質量的重要支撐,但更重要的是學校如何利用這些設施來實現教育目標。在選擇時,應該綜合考慮設...
答港澳臺籍學生在北京讀國際學校好嗎?可以,若學生希望留港升學,DSE成績可申請香港八大公立院校,且錄取概率遠高于內地生;若...
答國際學校春季插班的優勢有1.入學競爭相對較小2.適應期更從容3.課程銜接更靈活4.個性化關注更多;國際學校春季插班的劣勢...
答初二下學期轉國際學校來得及,因為初二下學期距離高中還有一年多時間,這個時間足夠你適應國際學校的教學模式和課程體系。國際學...
答公立學校轉國際學校適應期有多長?因學生個體差異、轉學階段及課程銜接難度而呈現不同時長,但普遍需要3個月至2年完成過渡,其...
免費咨詢
張老師

關注微信公眾號
招生政策隨時看

關注小程序
學校簡章學費隨時查
報名咨詢電話:400-005-1568
育路教育
評論0
“無需登錄,可直接評論...”