
快速擇校

政策解讀
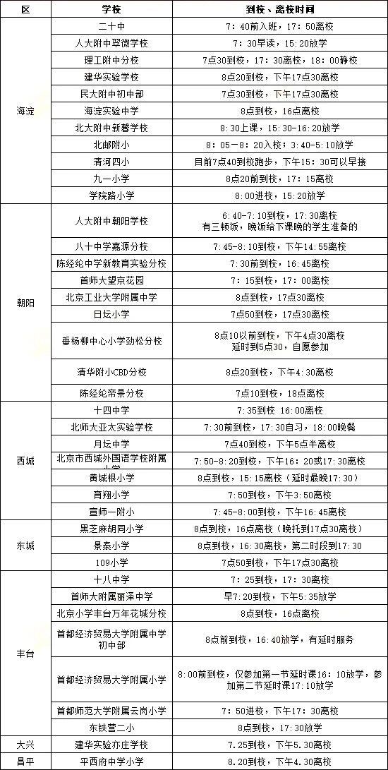
北京初中各學校已經開學,家長們關心的不僅僅是孩子的學業成績,更是他們的生活作息,尤其是初中階段,孩子們正處于身心發育的關鍵時期,一個良好的作息規律對于他們的健康成長是比較重要的。在北京這座繁華的都市,家長們普遍關注的一個問題就是:“北京初中幾點到校?”為此,我們特別整理了一份北京公立和私立初中的作息時間表,希望能為家長們解答這個疑問,也讓孩子們更好地適應學校生活。

北京初中各學校的到校時間有所不同,而且北京初中將課間時間從10分鐘調整為15分鐘,目前北京已有部分學校率先做出相應的嘗試,下面我們整理了北京初中作息時間表,可參考了解:

另外,下面我們匯總了北大附中初中部的作息時間:
1.工作日6:30允許學生進入學校。
2.工作日18:30靜校,全體學生應在靜校前有序高校。如需在校等候家長、無法及時離校,應由家長提前向班主任報備,學生在指定區域等候。
3.如需在靜校后繼續參加課后延時服務或社團等活動,應由負責教師提前向校學生工作及校園安全主管干部報備。學生應按時到達指定活動區域,及時簽到及簽退;顒咏Y束后,迅速、有序離校,不在校逗留。
4.上課時間因特殊情況需要高校的學生,須將由審批教師(如:班主任、校醫、年級長、校學生工作主管干部等)簽字確認的“出門條”交予門衛,方可高校。
5.非上課時間,學生參加學校組織的活動需進出校園,應由相關老師提前向校學生工作及校園安全主管干部報備。
6.訪客到校,需由接洽教職工向部門負責人提交申請,經校園安全主管干部審批通過,并在值班室登記來訪人員、來訪事由等相關信息后,方可入校。
其他北京初中作息時間:

有不少家長比較擔心私立初中和公立初中作息時間安排不同 ,下面我們分享了幾所北京私立初中的作息時間安排,可參考了解:
1、北京海淀區尚麗外國語學校:7:10分早讀,8:00一12:10上午5節課、一個間操,一個早讀;午餐12:10一12:40;午休12:40一13:40;下午3節課、1個眼保健操14:00一16:40;課間和晚餐16:40一18:00;晚自習3節:18:00一20:50;課間活動時間20:50一21:30。
2、北京市豐臺區新北賦學校:初中上午6:20-11:55;中午12:00--13:50;下午14:10-17:35;晚上17:40-22:30。
3、北京市匯賢學校:第一節8:35~9:15;第二節9:25~10:05;第三節10:30~11:10;第四節11:20~11:55;午休11:55~13:40;第五節13:50~14:30;第六節14:40~15:20;第七節15:35~16:15;第八節16:25~17:00;第九節17:10~17:45。
4、北京市通州區私立樹人學校:初中周一至周四:7:40-19:30;周五:7:40-15:00
通過以上內容,我們了解到北京初中作息時間安排,希望這份時間表能幫助家長更好地關心孩子的學習和生活,讓他們在繁忙的學業中依然能保持健康的作息。同時,也希望學生們能夠養成良好的生活習慣,充分利用時間,為自己的未來打下堅實的基礎,以上就是關于北京初中幾點到校的相關內容,希望對有需求的家庭有所幫助!
家長關心:北京初中幾點到校?附北京公立和私立初中作息時間表
還有疑問?立即在線咨詢特別聲明:①凡本網注明稿件來源為"原創"的,轉載必須經授權后方可發布,違者將依法追究責任;
②部分稿件來源于網絡,如有侵權,請聯系我們溝通解決,聯系郵箱:2498144268@qq.com
1對1免費咨詢
解決98%的申請入學問題
25年擇校服務經驗 · 5分鐘內響應·無限次追問
答家長您好,很高興為您解答關于北京小升初錄取途徑的問題,北京初中包含私立初中和公立初中,在北京小升初,如果已被前一種入學方
答不上幼兒園讀天津小學是可以的,在天津讀小學跟幼兒園并沒有太大的關系,讀沒讀幼兒園或者在哪讀幼兒園都不影響天津的小一報名,...
答如果父母一方為天津集體戶籍一方為外地戶籍,孩子是不能落戶天津的,在天津升學也是有限制的,想要讓孩子在天津順利中高考,需要...
答家長您好,外地的孩子是可以在北京上學的,但是需要滿足一定的條件。對于小學和初中階段的外地戶口孩子,您的家庭需要在北京有穩...
答初中生文化成績差,并不代表學生沒有高中上,初中生成績差上高中除了公辦高中外,還有私立高中選擇,私立高中錄取分數線普遍會低...
答就讀私立學校補課需求不大,在學校老師能根據學生的情況進行查缺補漏,在私立學校就能解決家長報課外輔導的問題,孩子在學校學的...
免費咨詢
張老師

關注微信公眾號
招生政策隨時看

關注小程序
學校簡章學費隨時查
報名咨詢電話:400-005-1568
育路教育
評論0
“無需登錄,可直接評論...”