
快速擇校

政策解讀
近年來,天津南開區的教育政策不斷調整,以適應社會發展的需求,近期,南開區初中入學及轉學政策迎來了一系列新的變化,為了幫助廣大家長和學生更好地理解這些政策,本文將為您詳細解讀最新天津南開區初中入學轉學政策內容,并附上南開區初中學校名單,包含私立初中和公立初中,供您參考。

天津南開區初中轉學和入學政策可能會有所不同,下面我們分別來了解下:
實施范圍:適用于2024年秋季學期起南開區小學新一年級入學的學生和新轉入南開區小學的學生。
具體內容:
本通知實施后,南開區小學新一年級入學的學生和新轉入南開區小學的學生在六年級畢業登記時,須持有與入學登記或申請轉入時一致的南開區戶籍及房產信息,方可參加初中派位錄取,否則將統籌安排到全區有空余學位的公辦初中。
上述戶籍的戶主及房產的產權所有人須是學生的父母、祖父母或外祖父母,且私產房的產權所有人須持有該房產的全部產權。
本通知自頒布之日起施行,原有政策與本通知不一致的,以本通知為準。
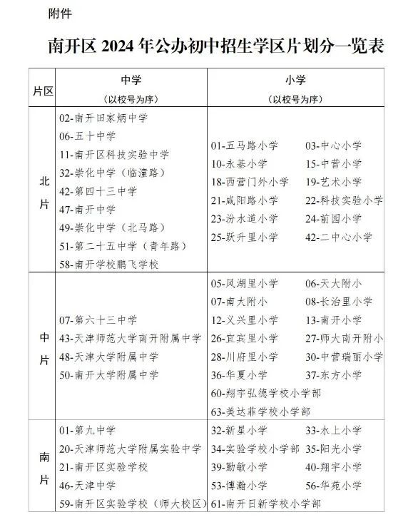
24年初中學區劃分:

1、申請條件
(1)截至網上登記時間學生本人已具有南開區戶籍且戶主須為學生的父母、祖父母或外祖父母;
(2)截至網上登記時間已持有與南開區戶籍地址相同的南開區房產,房產所有人為學生的父母、祖父母或外祖父母,私產房屋須持有全部產權;
(3)具有全國電子學籍的本市外區或外省市七、八年級在校學生。
2、提供材料
(1)南開區戶口簿的原件及復印件;
(2)南開區房屋(不動產)產權證的原件及復印件。
3、安置原則
因本區學位緊張,經審核符合轉學條件的學生將統籌安排在區內有空余學位的公辦初中學校。
4、辦理流程
➤網上登記:2024年12月16日9:00至2024年12月27日17:00
用“學生姓名和身份證號”通過電腦訪問“2025年春季學期南開區初中轉學審核系統”注冊、登錄,填寫信息并上傳所需材料。(不支持手機、平板等移動設備訪問,建議使用“360瀏覽器極速模式”)
提示:①填寫的信息及上傳的附件請仔細檢查無誤后再點“提交”,以免因信息或附件有誤退回修改而影響審核及安置進度。
②上傳附件:所需材料需原件拍照上傳(不能是掃描件),且單張大小不超過2M。(圖片需正向且勿多傳)
➤區縣審核:2024年12月30日至2025年1月27日
2024年12月30日至2025年1月15日:根據學生提交的信息和材料,核查戶籍及房產信息是否準確。
第一步,對提交信息和所傳材料進行審核。審核結果兩種:①請等待公安部門的戶籍核查;②退回修改,提示需要修改的內容→重新進入填寫界面修改相關信息。
第二步,對戶籍進行審核。審核結果兩種:①請等待學籍管理部門的學籍核查;②您的戶籍未通過公安部門的核查,不符合轉學條件,本次轉學終止。
2025年1月16日至2025年1月27日:通過全國學籍系統核查學生的學籍狀態是否為“初中在校”狀態。
審核結果兩種:①請等待安置結果;②退回修改,提示需要修改的內容→重新進入填寫界面修改相關信息。
2025年1月3日后隨時登錄系統查看是否有退回,如有請按提示進行修改后再次提交。
➤安置學校:2025年2月6日至2025年2月7日
➤下載打印“轉學報到單”:2025年2月8日至2025年2月10日
2025年2月8日10:00后登錄系統查詢并下載打印“轉學報到單”。
➤到安置學校報到、測試、進班:預計2025年2月11日至2025年2月14日之間(以“報到單”的具體時間為準)
由1名監護人(攜帶身份證原件)陪同學生攜帶好相關材料(材料缺一不可)按規定時間到安置學校報到。報到后的測試及其它相關事宜請聽從學校安排。
需攜帶材料:①系統上傳附件的原件、復印件;②轉學報到單。
以下我們匯總了天津南開區初中名單,包含兩所私立初中,其余為公辦初中,具體學校名單和地址如下:

天津市五十中學:天津市南開區廣開四馬路158號
天津市育賢中學(私立初中):天津市南開區南豐路178號
天津市南開區科技實驗中學:天津市南開區黃河道458號
天津大學附屬中學:天津市南開區湖鏡道1號
天津市崇化中學:南開區鼓樓西側北城街
天津市第二十五中學:天津市南開區靈隱道14號
天津市南開田家炳中學:天津市南開區南開三緯路110號
天津市第九中學:天津市南開區紅旗南路時代奧城53號
天津市第四十三中學:天津市南開區咸陽路69號
天津市南開中學:天津市南開區南開四馬路22號
天津市第六十三中學:天津市南開區天拖南橫江里平房七號天津市第六十三中學
天津市天津中學:天津市南開區中孚路41號
天津師范大學南開附屬中學:天津市南開區雅安道78號
南開大學附屬中學:天津市南開區三潭路165號
天津市津英中學(私立初中):天津市南開區黃河道494號
天津師范大學附屬實驗中學:天津市南開區望云道1號
天津市南開區實驗學校:天津市南開區華苑小區錦環道
天津市翔宇弘德學校(私立初中):天津市南開區澄江路2號、南開區橫江里平房6號
天津南開日新學校(私立初中):天津市南開區迎風道5號
天津市南開翔宇學校(私立初中):天津市南開區渭水道8號
天津市南開區美達菲學校(私立初中):南開區雅安道延安南路1號
通過對天津南開區初中入學轉學政策的解讀,我們希望家長和學生能夠更加清晰地了解相關變化,為孩子選擇合適的學校提供有力支持,請您密切關注政策動態,以便為孩子提供更好的教育環境。如果您在政策理解或學校選擇方面有任何疑問,歡迎隨時與我們聯系,我們將竭誠為您解答。
拓展閱讀:2025年天津私立初中學校排名及收費一覽表!附學校介紹
天津南開區初中入學轉學政策變化解讀!附初中學校名單
還有疑問?立即在線咨詢入學方案/升學指導規劃/政策解答等,免費一對一解決擇校問題,5分鐘內響應
免費獲取:學校名單+入學政策+材料清單大全電子版
附贈:學校開放日1v1看校預約 1v1升學規劃師30分鐘深度溝通特別聲明:①凡本網注明稿件來源為"原創"的,轉載必須經授權后方可發布,違者將依法追究責任;
②部分稿件來源于網絡,如有侵權,請聯系我們溝通解決,聯系郵箱:2498144268@qq.com
1對1免費咨詢
解決98%的申請入學問題
25年擇校服務經驗 · 5分鐘內響應·無限次追問
答家長您好,很高興為您解答關于北京小升初錄取途徑的問題,北京初中包含私立初中和公立初中,在北京小升初,如果已被前一種入學方
答不上幼兒園讀天津小學是可以的,在天津讀小學跟幼兒園并沒有太大的關系,讀沒讀幼兒園或者在哪讀幼兒園都不影響天津的小一報名,...
答如果父母一方為天津集體戶籍一方為外地戶籍,孩子是不能落戶天津的,在天津升學也是有限制的,想要讓孩子在天津順利中高考,需要...
答家長您好,外地的孩子是可以在北京上學的,但是需要滿足一定的條件。對于小學和初中階段的外地戶口孩子,您的家庭需要在北京有穩...
答初中生文化成績差,并不代表學生沒有高中上,初中生成績差上高中除了公辦高中外,還有私立高中選擇,私立高中錄取分數線普遍會低...
答就讀私立學校補課需求不大,在學校老師能根據學生的情況進行查缺補漏,在私立學校就能解決家長報課外輔導的問題,孩子在學校學的...
免費咨詢
張老師

關注微信公眾號
招生政策隨時看

關注小程序
學校簡章學費隨時查
報名咨詢電話:400-005-1568
育路教育
評論0
“無需登錄,可直接評論...”