
快速擇校

政策解讀
近年來,非京籍學生在北京市小升初入學政策一直備受關注,北京地區初中(包含私立初中和公立初中)招生不限戶籍,非京籍可報北京初中,不過需要滿足一定的非京籍小升初入學條件,近日部分官方部門發布了非京籍小升初入學條件2025變動,意向25年在北京小升初的非京籍家庭需要盡早了解相關入學條件,本文將對這些新變動進行詳細解讀。希望對有需求的家庭有所幫助。

非京籍小升初入學條件主要還是四證材料要求,具體包括:
1.在京務工就業證明:(社保+勞動合同或企業法人或營業執照)。各區繳納社保要求不同,一般是半年到一年的要求,將來去比較特殊,需要提前3年開始準備。
2.在京實際居住證明:房產證或租房相關材料,如購房合同、租房發票、完稅證明等
3.北京市居住證:證件需與實際居住地地址保持一致;部分城區還對居住證辦理時間有要求,大部分城區居住證和社保的時限要求一致。
4.全家戶口簿:這項材料比較簡單,如果全家不在一個戶口簿上,需要提供父母雙方的戶口簿。
以下是非京籍入學才需要提供的四證材料參考,25年及26年入學的學生可重點關注。

需要家長注意,非京籍在北京任何一個城區入學都需要準備四證材料,表格中匯總的信息并不適用以某個城區,只是給家長提供了準備四張材料的方向。
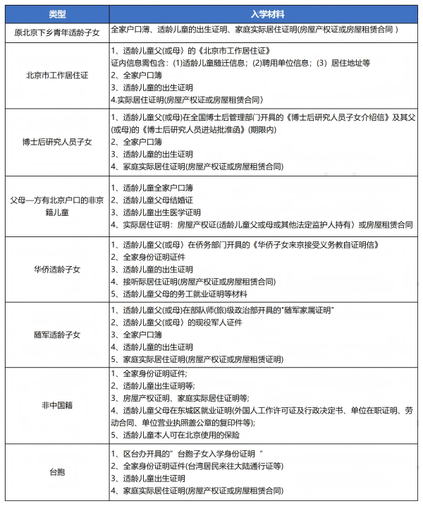
在非京籍家庭中還有一類比較特殊的人群:按京籍對待。
符合以下七類人中的其中一項,在北京小學、初中均可以等同于有北京戶籍(但高中畢業還是無法正常參考高考,只能報考高職高專學校)
1.父(或母)持有北京《北京市工作居住證》的適齡兒童
2.博士后研究人員子女中的適齡兒童
3.持部隊師(旅)政治部開具的隨軍家屬證明的適齡兒童
4.華僑子女中的適齡兒童
5.原北京下鄉青年子女中的適齡兒童
6.臺胞子女中的適齡兒童
7.港澳籍適齡兒童

符合以上7類人,但是也需要滿足以下特定條件才能在北京正常入學,以下是不同人群需要準備的證件信息,僅供參考,具體以各城區當年入學政策為準!
目前多區透露了2025年入學材料要求和政策要點變動,提前了解數據有備無患,最終還要依據入學當年情況為準!
(1)海淀區對口直升有變
截至目前海淀區有19對對口直升校,如:理工附小100%對口理工附中、2025年羊坊店五小20%對口直升第五十七中;
(2)公辦中學小學部、跨區上民辦校...需簽訂直升承諾書
2024政策中提到:凡是被海淀區公辦中學舉辦的小學部接收的學生,6年后小升初時必須執行對口直升本校初中部的政策。家長需簽署直升承諾書,以確保孩子按照既定路徑升學。
凡是確認被海淀區民辦小學接收的跨區學生,同樣在6年后小升初時需執行對口直升本校初中部的政策,家長也需簽署相應的直升承諾書。
(1)新建學校實行多校劃片
隨著北京多校劃片范圍不斷擴增,如果您想通過買房進對口校,不僅要關注房產對口小學是否為新建校,更要核實入學城區是否實行新購房產多校劃片政策!
(2)豐臺區對口直升學校有調整
新確定盧溝橋第一小學、第二小學2029年對口直升校變為北京市第十中學曉月苑分校。

(1)要求父母獨立擁有房產產權
北京小升初各區加強了實際居住地審核,在關注房產產權比例之外,房產性質也是重中之重↓
北京小升初小升初房產性質為住宅可以作為入學依據;
租住單位公房、農民房的沒有房產證的房子需開具房產相關證明后可作為入學依據;
過道房、地下室、轉租的公租房、商業用房等不能作為入學依據;
個別城區有些特殊房產類型不能作為入學依據,需要大家提前了解入學城區要求提早對照。
(1)12區實行六年一學位政策
大興區自2024年起,對適齡兒童入學登記的實際居住房產地址及就讀學校實施記錄。自該房產地址用于登記入學之年起,原則上六年內只提供一個劃片范圍內登記入學學位(符合國家生育政策的除外)。該房址如再有入學需求,以多校劃片方式協調解決(符合國家生育政策的除外)。
截至今年,已有11區實行六年一學位政策!其中海淀、石景山等區明確說明,非京籍租房入學對學位有影響!
距離北京非京籍小升初入學條件的正式發布還剩不到4個月的時間,非京籍家庭需要密切關注相關政策動態,及時調整自己的應對策略,盡早準備好相關報名材料,希望本文的解讀能夠為廣大家長提供有益的參考,如果大家對非京籍小升初入學有什么疑問,可以直接來聯系我們詳細了解。
推薦閱讀>>>
非京籍小升初入學條件2025年新變動解讀!官方提前發布!
還有疑問?立即在線咨詢特別聲明:①凡本網注明稿件來源為"原創"的,轉載必須經授權后方可發布,違者將依法追究責任;
②部分稿件來源于網絡,如有侵權,請聯系我們溝通解決,聯系郵箱:2498144268@qq.com
1對1免費咨詢
解決98%的申請入學問題
25年擇校服務經驗 · 5分鐘內響應·無限次追問
答家長您好,很高興為您解答關于北京小升初錄取途徑的問題,北京初中包含私立初中和公立初中,在北京小升初,如果已被前一種入學方
答不上幼兒園讀天津小學是可以的,在天津讀小學跟幼兒園并沒有太大的關系,讀沒讀幼兒園或者在哪讀幼兒園都不影響天津的小一報名,...
答如果父母一方為天津集體戶籍一方為外地戶籍,孩子是不能落戶天津的,在天津升學也是有限制的,想要讓孩子在天津順利中高考,需要...
答家長您好,外地的孩子是可以在北京上學的,但是需要滿足一定的條件。對于小學和初中階段的外地戶口孩子,您的家庭需要在北京有穩...
答初中生文化成績差,并不代表學生沒有高中上,初中生成績差上高中除了公辦高中外,還有私立高中選擇,私立高中錄取分數線普遍會低...
答就讀私立學校補課需求不大,在學校老師能根據學生的情況進行查缺補漏,在私立學校就能解決家長報課外輔導的問題,孩子在學校學的...
免費咨詢
張老師

關注微信公眾號
招生政策隨時看

關注小程序
學校簡章學費隨時查
報名咨詢電話:400-005-1568
育路教育
評論0
“無需登錄,可直接評論...”