
快速擇校

政策解讀
導語introduction
2025年北京初中招生季即將到來,公立初中和私立初中基本上招生時間一致,最近有很多家長來咨詢孩子小升初的事宜,石景山作為教育資源緊缺的地區之一,學校數量有限,公立初中招生受學區限制,北京市石景山區發布了新的學區劃分方案,引發了廣泛關注,石景山小升初學區劃分是家長們擇校時會重點關注的信息,家長們紛紛開始關注和了解這一新政策,以確保自家孩子能夠順利進入理想的中學,我們一起來了解下北京石景山學區劃分情況。

與2023年相比,變化情況如下:
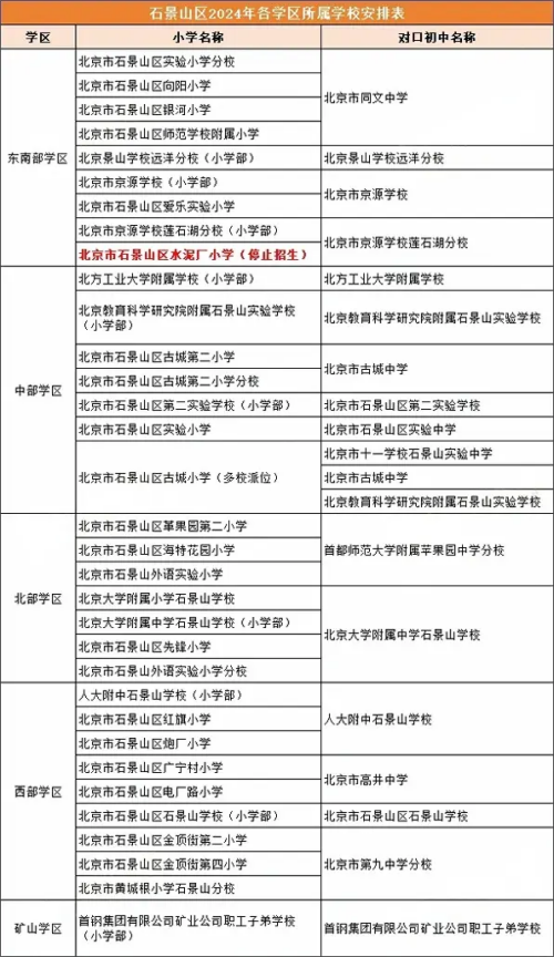
▶東南部學區:
北京市石景山區水泥廠小學停止招生。2023年對口直升初中校為同文中學,2024年對口直升初中校調整為京源學校蓮花湖分校。
▶中部學區:
1、所屬學區內小學減少一所:北辛安小學
2、2023年古城小學對口直升初中校顯示“待定”,2024年對口直升初中校明確,為北京市十一學校石景山實驗中學、北京市古城中學、北京教科院附屬石景山實驗學校3所。
▶西部學區:
所屬學區內小學仍是9所,但學校名單有變動,金頂街小學未在名單內,新增了一所北京市黃城根小學石景山分校。

這是北京石景山學區劃分的分布圖,下面我們來針對小升初階段,了解石景山初中學區劃分對應學校名單:

想在石景山小升初,九年一學位/新購房劃片/全區派位/新建初中入學安排等政策都需要及時了解,2025年北京小升初家長快隨我們來看!
石景山區小升初家長注意啦,將繼續實施六年一學位、九年一學位政策。政策原文內容如下:
對于單校劃片對口入學的小學,當劃片服務學校學位不足時,劃片服務范圍內每個住房產權地址6年內只能解決購房人一戶子女對口入學申請;小區配套學校為九年一貫制義務教育學校的,劃片服務范圍內每個住房產權地址9年內解決購房人一戶子女對口入學申請(符合國家生育政策的除外)。
自2019年9月1日,在石景山區內經二手房交易取得的不動產權證書用于申請入學時,不再執行單校劃片入學政策,實行學區內多校劃片計算機派位入學。
提醒:石景山區新購房多校劃片政策針對的是取得房產證的時間,如果您是在2019年9月1日后購買二手房,孩子將多校劃片方式入學。
石景山區初中入學全區派位學校名單,具體如下▼:
01人大附中石景山學校
02北京市第九中學分校
03北京市石景山區實驗中學
04北京市古城中學
05首都師范大學附屬蘋果園中學分校
06北京大學附屬中學石景山學校
07北京市京源學校
08北京市十一學校石景山實驗中學
以上就是關于北京石景山學區劃分的相關內容,隨著2025年小升初的臨近,北京石景山小升初學區劃分將成為廣大學生和家長的重點關注對象,希望大家密切關注相關政策動態,為孩子的小升初之路做好充分準備,想要了解更多關于北京小升初的信息,可以直接來聯系我們。
推薦閱讀>>>
北京石景山學區劃分有變化,2025年小升初重點關注!
還有疑問?立即在線咨詢特別聲明:①凡本網注明稿件來源為"原創"的,轉載必須經授權后方可發布,違者將依法追究責任;
②部分稿件來源于網絡,如有侵權,請聯系我們溝通解決,聯系郵箱:2498144268@qq.com
1對1免費咨詢
解決98%的申請入學問題
25年擇校服務經驗 · 5分鐘內響應·無限次追問
答家長您好,很高興為您解答關于北京小升初錄取途徑的問題,北京初中包含私立初中和公立初中,在北京小升初,如果已被前一種入學方
答不上幼兒園讀天津小學是可以的,在天津讀小學跟幼兒園并沒有太大的關系,讀沒讀幼兒園或者在哪讀幼兒園都不影響天津的小一報名,...
答如果父母一方為天津集體戶籍一方為外地戶籍,孩子是不能落戶天津的,在天津升學也是有限制的,想要讓孩子在天津順利中高考,需要...
答家長您好,外地的孩子是可以在北京上學的,但是需要滿足一定的條件。對于小學和初中階段的外地戶口孩子,您的家庭需要在北京有穩...
答初中生文化成績差,并不代表學生沒有高中上,初中生成績差上高中除了公辦高中外,還有私立高中選擇,私立高中錄取分數線普遍會低...
答就讀私立學校補課需求不大,在學校老師能根據學生的情況進行查缺補漏,在私立學校就能解決家長報課外輔導的問題,孩子在學校學的...
免費咨詢
張老師

關注微信公眾號
招生政策隨時看

關注小程序
學校簡章學費隨時查
報名咨詢電話:400-005-1568
育路教育
評論0
“無需登錄,可直接評論...”