
快速擇校

政策解讀
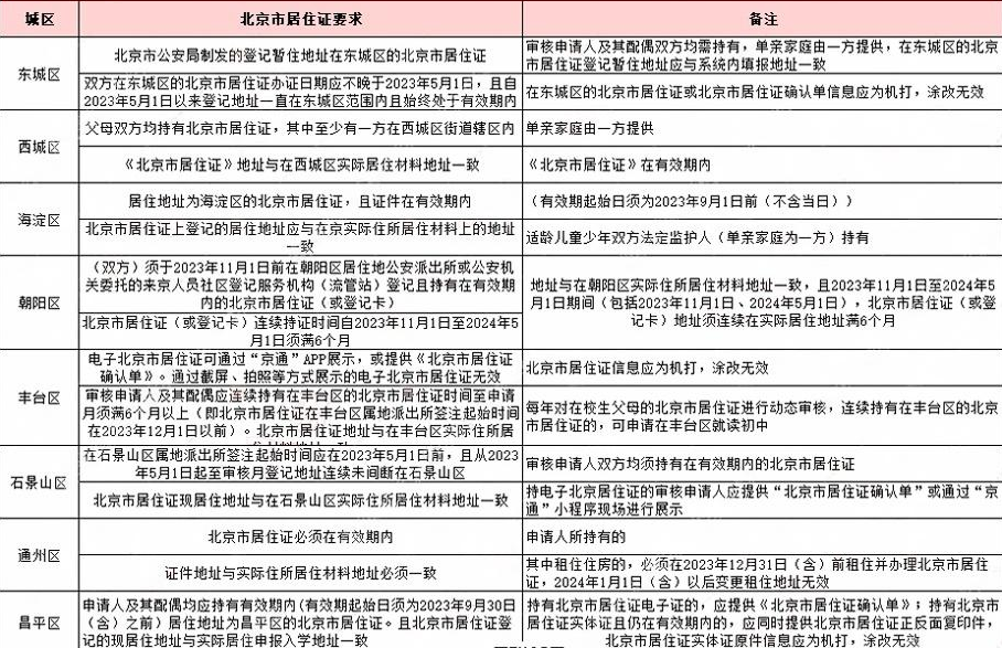
北京外地戶口孩子上學的居住證政策確實存在年限要求,但具體年限因各區政策及入學年份的不同而有所差異。以下是根據目前可獲取的信息進行的歸納:

有效性:父母雙方或一方需持有北京市的有效居住證,且證件在入學申請時需處于有效期內。
居住地址一致性:居住證上登記的居住地址應與在京實際住所居住材料上的地址一致。
以海淀區為例(請注意,以下信息基于往年政策,具體以當年發布政策為準):
居住證起始日期:適齡兒童雙方法定監護人(單親家庭為一方)持有的北京市居住證,其有效期起始日須為特定日期前(如2023年政策中要求為2023年9月1日前,不含當日)。
連續居住要求:在某些情況下,居住證需符合連續居住滿一定期限的要求,如東城區可能要求連續居住滿一年及以上。


除了居住證外,非京籍孩子在北京上學通常還需提供以下材料:
全家戶口簿:證明家庭成員關系。
在京務工就業材料:如社保繳納記錄、勞動合同或營業執照等,證明父母在京有穩定工作。
在京實際住所居住材料:如房產證、租房合同及完稅證明等,證明在京有合法穩定的住所。
政策時效性:由于入學政策每年可能會有所調整,因此家長需密切關注當年北京市及各區教委發布的最新入學政策。
材料準備:提前準備好所有所需材料,并確保材料的真實性和有效性。
信息采集與審核:按照政策要求的時間節點進行信息采集和資格審核,避免因錯過時間而影響入學。
身份證:房東的身份證原件及復印件,用于核實房東的身份信息。
房產證:房東的房產證原件及復印件,以證明房屋的產權歸屬和合法性。部分城區在審核階段可能特別要求提供此證件。
租房合同:正規有效的房屋租賃合同,合同需提前簽訂并確保其有效性。合同中應明確租賃雙方的權利和義務,包括租賃期限、租金支付方式等關鍵信息。
租房稅(完稅證明):部分城區要求提供租房稅(完稅證明),家長需前往街道辦進行辦理。具體稅率、所需材料等要求可咨詢當地街道辦或稅務部門。
房屋安全責任書:部分城區可能要求房東簽字確認房屋安全責任書,以證明房屋安全可用于居住。
房東知情同意書:特別是在實行“六年一學位”政策的城區,可能需要房東了解并同意使用該房產為孩子辦理入學手續。因此,家長需提前與房東溝通并取得其同意。
時效性:家長在準備材料時需注意各證件和證明的時效性,確保所有材料均在有效期內。
一致性:居住證地址需與實際居住地址保持一致,如有變更需及時更新居住證信息。
提前準備:由于非京籍幼升小入學材料準備過程相對復雜且有時間要求(如社保、居住證等),家長需提前關注并準備相關材料。
咨詢與溝通:在準備過程中如有疑問或不確定的地方,建議及時咨詢當地教育部門或街道辦工作人員以獲取準確信息。
綜上所述,外地戶籍在北京上小學租房時,家長需提前與房東溝通并準備好相關材料和證件以確保入學申請順利進行。同時需注意各區政策差異和時效性要求。
針對非京籍在北京上學或有計劃從外地轉北京上學的家庭,想要在北京上私立小學/初中/高中,了解私立學校入學政策、流程,想要找私立學校解決學籍等問題,咨詢私立學校轉學、了解民辦學校入學方式、收費標準、招生政策、招生簡章、插班名額等信息,可以通過查看下方學校進一步咨詢了解。
學費: 電話咨詢
招生對象 : 小學、初中
學費: 11.00~13.00萬/年
招生對象 : 小學、初中
學費: 4.60~19.80萬/年
招生對象 : 小學、初中、高中
學費: 9.80~12.80萬/年
招生對象 : 高中
學費: 電話咨詢
招生對象 : 小學、初中
學費: 4.80~12.80萬/年
招生對象 : 高中、小學、初中
相關閱讀
北京一老一小保險繳費途徑有哪些?2025年幼升小一老一小保險有什么要求?
2025年外地戶口孩子北京上小學政策北京居住證有年限要求嗎,租房需要房東的哪些材料和證件
還有疑問?立即在線咨詢特別聲明:①凡本網注明稿件來源為"原創"的,轉載必須經授權后方可發布,違者將依法追究責任;
②部分稿件來源于網絡,如有侵權,請聯系我們溝通解決,聯系郵箱:2498144268@qq.com
1對1免費咨詢
解決98%的申請入學問題
25年擇校服務經驗 · 5分鐘內響應·無限次追問
答家長您好,很高興為您解答關于北京小升初錄取途徑的問題,北京初中包含私立初中和公立初中,在北京小升初,如果已被前一種入學方
答不上幼兒園讀天津小學是可以的,在天津讀小學跟幼兒園并沒有太大的關系,讀沒讀幼兒園或者在哪讀幼兒園都不影響天津的小一報名,...
答如果父母一方為天津集體戶籍一方為外地戶籍,孩子是不能落戶天津的,在天津升學也是有限制的,想要讓孩子在天津順利中高考,需要...
答家長您好,外地的孩子是可以在北京上學的,但是需要滿足一定的條件。對于小學和初中階段的外地戶口孩子,您的家庭需要在北京有穩...
答初中生文化成績差,并不代表學生沒有高中上,初中生成績差上高中除了公辦高中外,還有私立高中選擇,私立高中錄取分數線普遍會低...
答就讀私立學校補課需求不大,在學校老師能根據學生的情況進行查缺補漏,在私立學校就能解決家長報課外輔導的問題,孩子在學校學的...
免費咨詢
張老師

關注微信公眾號
招生政策隨時看

關注小程序
學校簡章學費隨時查
報名咨詢電話:400-005-1568
育路教育
評論0
“無需登錄,可直接評論...”