
快速擇校

政策解讀
隨著北京小學入學調查的接近尾聲,2025年幼升小的家長們正緊張地進行入學事宜,北京幼升小招生即將開啟,包含私立小學,在這個關鍵的倒計時階段,許多家長發現,社保手續似乎還沒完全到位,那北京小學來不及準備社保還有學上嗎?針對這個問題,今天本文就來給大家分享下北京幼升小社保要求。
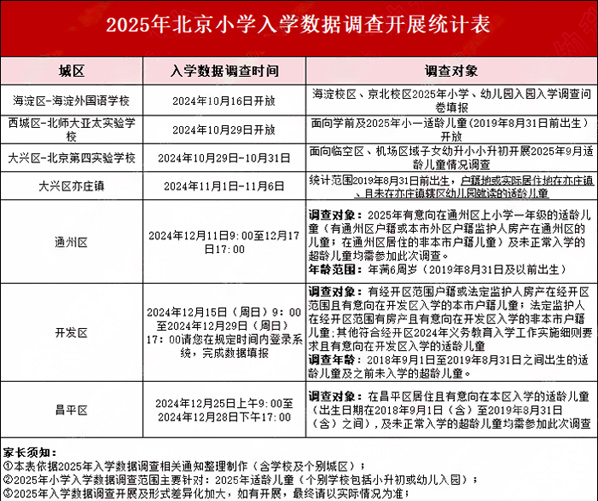
北京昌平區、通州區、大興區等地區的小學入學數據調查已經陸續結束,各區入學調查開展詳情,大家可參考如下:

說明:2025小學入學數據調查填報完成后,千萬別忘了打印入學調查表,如經開區需要2025年入學提交此材料,關系孩子上學!家長務必引起重視。
北京小學來不及準備社保,想要順利入學是比較有難度的,如果是北京戶籍還有上小學的機會,可以在戶籍地或房產地申請就讀,對社保要求比較寬松,但是對于外地戶籍的家庭來說,想要在北京上小學,需要滿足非京籍四證條件,社保是必備材料之一,如果四證準備不齊全,將會影響孩子入學。
非京籍家長在籌備/核查社保時,有幾點注意事項↓務必提前掌握;
今年有非京籍在入學材料審核時,才發現公司在其他區為其繳納社保!因社保不在入學城區,導致審核被卡!
因此建議各位家長,提前通過”北京市社會保險網上服務平臺”查詢核實社保繳納城區!

北京幼升小大部分城區明確要求,非京籍入學社保需正常繳納,補繳無效!
2024年西城區非京籍社保要求為:申請人受雇于用人單位的,需提供人力資源和社會保障部門的規范有效聘用合同或勞動合同原件及復印件、聘用單位法人代碼證書或營業執照復印件(加蓋公章)、單位人事部門出具的工作證明(加蓋公章),及在西城區內繳納社保的憑證(2023年5月-2024年3月,須連續繳納且補繳無效。
提示:如更換工作,各位家長一定要社保連續繳納,提前保存好兩份勞動合同,當教委/街道辦要求提供可順利提供。
北京各區無房京籍在非戶籍區租房入學幼升小,需提供三年的本區社保;需注意,北京各區社保要求不同!各位家長需以入學城區要求提前籌備。
如果社保準備不齊全還想要入學的話,只能選擇在北京私立小學“借讀”,外地注冊學籍等滿足非京籍四證條件后再到北京就讀小學;或者是可以考慮在北京周邊地區小學先入學,等滿足北京小學轉學條件后再轉回北京就讀。具體操作可以來聯系我們。
在幼升小的關鍵時期,社保手續的完備固然重要,但家長們也不必過于擔憂。只要我們積極配合相關部門的要求,盡快完善相關手續,相信每個孩子都能按時入學,對于北京幼升小不滿足社保要求的月還有補救機會,想要了解更多關于北京幼升小的信息,可以直接來聯系我們。
推薦閱讀>>>2025年非京籍幼升小社保線上、各類入學材料辦理指南
北京小學入學調查即將結束,2025年幼升小來不及準備社保還有學可上嗎?
還有疑問?立即在線咨詢特別聲明:①凡本網注明稿件來源為"原創"的,轉載必須經授權后方可發布,違者將依法追究責任;
②部分稿件來源于網絡,如有侵權,請聯系我們溝通解決,聯系郵箱:2498144268@qq.com
1對1免費咨詢
解決98%的申請入學問題
25年擇校服務經驗 · 5分鐘內響應·無限次追問
答家長您好,很高興為您解答關于北京小升初錄取途徑的問題,北京初中包含私立初中和公立初中,在北京小升初,如果已被前一種入學方
答不上幼兒園讀天津小學是可以的,在天津讀小學跟幼兒園并沒有太大的關系,讀沒讀幼兒園或者在哪讀幼兒園都不影響天津的小一報名,...
答如果父母一方為天津集體戶籍一方為外地戶籍,孩子是不能落戶天津的,在天津升學也是有限制的,想要讓孩子在天津順利中高考,需要...
答家長您好,外地的孩子是可以在北京上學的,但是需要滿足一定的條件。對于小學和初中階段的外地戶口孩子,您的家庭需要在北京有穩...
答初中生文化成績差,并不代表學生沒有高中上,初中生成績差上高中除了公辦高中外,還有私立高中選擇,私立高中錄取分數線普遍會低...
答就讀私立學校補課需求不大,在學校老師能根據學生的情況進行查缺補漏,在私立學校就能解決家長報課外輔導的問題,孩子在學校學的...
免費咨詢
張老師

關注微信公眾號
招生政策隨時看

關注小程序
學校簡章學費隨時查
報名咨詢電話:400-005-1568
育路教育
評論0
“無需登錄,可直接評論...”