
快速擇校

政策解讀
隨著2025年北京幼升小招生季的臨近,不少家庭已經在關注關于幼升小入學事宜,包含意向報名私立小學和公立小學的家庭,到2025年已有十多個區實行北京幼升小學位政策,對于幼升小學位已被占用的適齡兒童,其入學將受到影響,我們一起來詳細了解下2025年北京幼升小學位政策。
目錄
北京幼升小新城區實施學位政策
你家學位被占沒?幼升小搶先看
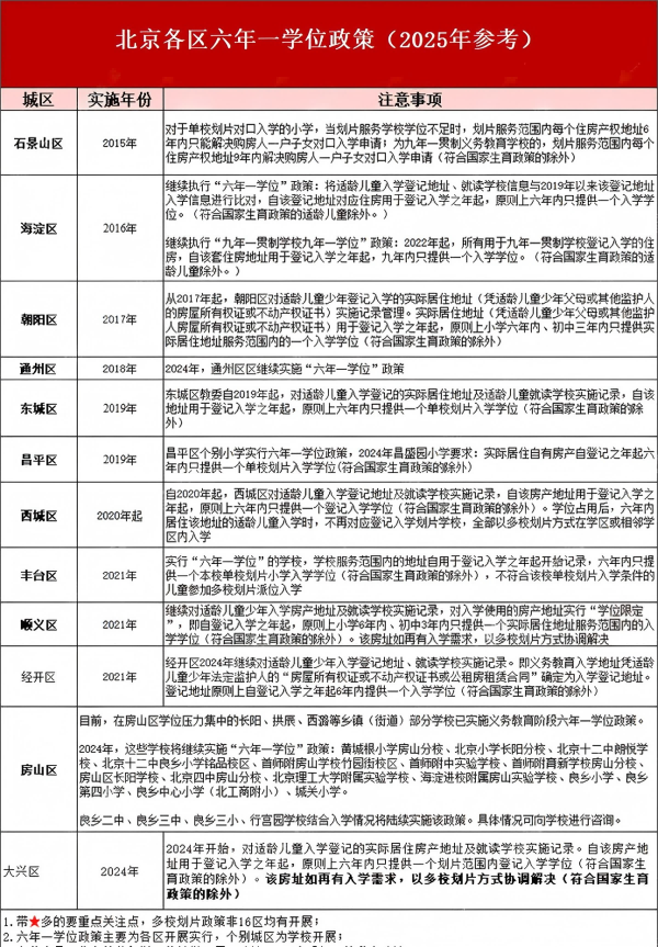
1、海淀區
2、西城區
3、東城區
4、石景山區
5、順義區
6、昌平區
7、大興區
8、房山區
2025年幼升小家長注意,又新增一區實施六年一學位(一套房產六年內只有1個直系子女學位,二胎三胎除外);其他城區實施了嗎?一起往下看:

育路小編提醒:2025年幼升小及之后入學的家長注意以下幾點——
六年一學位政策并非16區都有,2025年或將有12區延續實施六年一學位政策,其他城區家長也要重點關注;
各區實行“六年一學位”政策的時間不同(西城區2020年、朝陽區2017年…);
學位政策不往前追溯,海淀區2016年開始實行“六年一學位”政策,比如家長2015年在海淀區辦理登記入學,那時沒有實行該項政策,是不影響該套房產學位的;
符合計劃生育的孩子不受學位影響,所以二胎、三孩等的家庭不必擔心;
2025年幼升小家長,請提前注意核查學位占用情況!多區明確表示學位占用后,六年內將不能再用于入學!各區情況如何?育路小編帶您一起看。

占用學位會受影響。2023年,海淀區維續執行"六年一學位”政策:將適齡兒童入學登記地址、就讀學校信息與2018年以來該登記地址入學信息進行比對,自該登記地址對應住房用于登記入學之年起,原則上六年內只提供一個入學學位。(符合國家生育政策的適齡兒童除外。)
學位占用后,六年內居住該地址的適齡兒童入學時,不再對應登記入學劃片學校,全部以多校劃片方式在學區或相鄰學區內入學。
通過審核后在東城區按照多校派位入學的,而不是“一校一片”的單校劃片登記入學,因此不占用房東學位。
石景山區租房入學對房東孩子上學會有影響(當房戶對應的劃片小學學位不足時,將派位入學)
租戶使用租房作為家庭住址,在住址對應的小學上學,則占用學位,如協調到其他小學,則不占用《公租房占用學位、民辦小學入學不占用學位)
2023年我區維續對招生人數超過設計規模的學校實施學校服務范圍內新入學的適齡兒童實際居住地址登記,并于2019年以來該地址入學信息進行比對,自該套住房地址用于登記入學之年起,原則上六年內只提供一個單校劃片入學學位(符合國家生育政策的除外),已占用學位的,實行多校派位方式入學。
大興區自2024年起,對適齡兒童入學登記的實際居住房產地址及就讀學校實施記錄。自該房產地址用于登記入學之年起,原則上六年內只提供一個劃片范圍內登記入學學位(符合國家生育政策的除外)。該房址如再有入學需求,以多校劃片方式協調解決(符合國家生育政策的除外)。
如該地址入學學位已占用,居住該地址的適齡兒童少年申請入學時,將根據學位情況在鎮(街道)域內或相鄰鎮(街道)域內統籌協調解決。
提醒:入學城區實施了六年一學位政策,需查看學位是否被占用,如被占用,六年后才能釋放新的一個學位。
綜上就是關于2025年北京幼升小學位政策的相關內容,北京幼升小政策有望推動教育資源更加合理地分配,讓更多孩子享受到優質的教育資源,不管是報名公立小學還是私立小學,滿足北京幼升小政策即可報名入學,想要了解更多關于北京幼升小的信息,可以直接在線與我們聯系咨詢。
推薦閱讀>>>
2025年北京多區明確實行學位政策,幼升小學位被占將影響入學!
還有疑問?立即在線咨詢特別聲明:①凡本網注明稿件來源為"原創"的,轉載必須經授權后方可發布,違者將依法追究責任;
②部分稿件來源于網絡,如有侵權,請聯系我們溝通解決,聯系郵箱:2498144268@qq.com
1對1免費咨詢
解決98%的申請入學問題
25年擇校服務經驗 · 5分鐘內響應·無限次追問
答家長您好,很高興為您解答關于北京小升初錄取途徑的問題,北京初中包含私立初中和公立初中,在北京小升初,如果已被前一種入學方
答不上幼兒園讀天津小學是可以的,在天津讀小學跟幼兒園并沒有太大的關系,讀沒讀幼兒園或者在哪讀幼兒園都不影響天津的小一報名,...
答如果父母一方為天津集體戶籍一方為外地戶籍,孩子是不能落戶天津的,在天津升學也是有限制的,想要讓孩子在天津順利中高考,需要...
答家長您好,外地的孩子是可以在北京上學的,但是需要滿足一定的條件。對于小學和初中階段的外地戶口孩子,您的家庭需要在北京有穩...
答初中生文化成績差,并不代表學生沒有高中上,初中生成績差上高中除了公辦高中外,還有私立高中選擇,私立高中錄取分數線普遍會低...
答就讀私立學校補課需求不大,在學校老師能根據學生的情況進行查缺補漏,在私立學校就能解決家長報課外輔導的問題,孩子在學校學的...
免費咨詢
張老師

關注微信公眾號
招生政策隨時看

關注小程序
學校簡章學費隨時查
報名咨詢電話:400-005-1568
育路教育
評論0
“無需登錄,可直接評論...”