
快速擇校

政策解讀
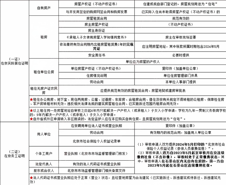
北京幼升小16區非京籍入學材料要求不同!您知曉石景山區幼升小非京籍入學材料四證需準備哪些證件?石景山區非京籍四證中社保、租房合同、租房完稅證明、北京市居住證分別有哪些要求?為您分享各項材料要求,北京幼升小入學材料要求適用于私立小學和公立小學。

溫馨提示,北京幼升小家長可參考→北京各區入學政策要求,提前籌備。


溫馨提醒:
1.本文參考往年政策要求整理,具體請以入學當年實際要求為準;
2.幼升小入學政策詳細要求請參考北京幼升小16區入學政策大匯總:入學工作意見、非京四證審核、信息采集、入學流程、招生簡章等;
3.北京各區非京籍四證要求不同,詳情可對照→北京16區幼升小非京籍四證入學材料清單匯總查看。
針對非京籍在北京上學或有計劃從外地轉北京上學的家庭,想要在北京上私立小學/初中/高中,了解私立學校入學政策、流程,因不滿足北京上學政策,想要找私立學校解決學籍等問題,咨詢私立學校轉學、了解民辦學校入學方式、收費標準、招生政策、招生簡章、插班名額等信息,可以通過查看下方學校進一步咨詢了解。
| 序號 | 學校名稱 | 所在地區 | 招生對象 | 學費 | 班級類型 | 錄取方式 | 寄宿性質 |
|---|---|---|---|---|---|---|---|
| 1 | 北京中杉學校 | 石景山區 | 小學、初中、高中 | 電話咨詢 | 普通班 | 滿足就讀政策+入學面試|高中部 | 寄宿兼走讀|寄宿制 |
| 2 | 北京師范大學亞太實驗學校 | 西城區 | 小學、初中 | 電話咨詢 | 普通班 | 滿足就讀政策+入學面試 | 寄宿兼走讀 |
| 3 | 北京市匯賢學校 | 昌平區 | 小學、初中、高中 | 4.60~19.80萬/年 | 普通班 | 滿足就讀政策+入學測評|中考志愿填報+自主招生|綜合測評+入學面試 | 寄宿兼走讀|寄宿制 |
| 4 | 北京懷柔索蘭諾中學 | 懷柔區 | 高中 | 9.80~12.80萬/年 | 普通班、藝術班 | 中考志愿填報+自主招生|滿足就讀政策+入學測評|自主招生+入學測評 | 寄宿制|寄宿兼走讀 |
| 5 | 北京市忠德學校 | 朝陽區 | 小學、初中 | 6.80~7.80萬/年 | 普通班 | 滿足就讀政策+入學面試 | 寄宿兼走讀 |
| 6 | 北京市正澤學校 | 西城區 | 小學、初中 | 電話咨詢 | 普通班 | 滿足就讀政策+入學面試 | 走讀制 |
| 7 | 北京市海淀區崛起實驗學校 | 海淀區 | 初中、小學 | 8.10~8.50萬/年 | 普通班 | 電話咨詢 | 寄宿兼走讀 |
| 8 | 北京市朝陽區新亞學校 | 朝陽區 | 初中、高中、小學 | 2.60~3.00萬/年 | 普通班 | 滿足就讀政策+入學面試|中考志愿填報+自主招生 | 寄宿兼走讀 |
相關閱讀
北京一老一小保險繳費途徑有哪些?2025年幼升小一老一小保險有什么要求?
2025年幼升小石景山區非京籍四證入學材料清單及詳細要求,非京籍入學材料籌備告急
還有疑問?立即在線咨詢特別聲明:①凡本網注明稿件來源為"原創"的,轉載必須經授權后方可發布,違者將依法追究責任;
②部分稿件來源于網絡,如有侵權,請聯系我們溝通解決,聯系郵箱:2498144268@qq.com
1對1免費咨詢
解決98%的申請入學問題
25年擇校服務經驗 · 5分鐘內響應·無限次追問
答家長您好,很高興為您解答關于北京小升初錄取途徑的問題,北京初中包含私立初中和公立初中,在北京小升初,如果已被前一種入學方
答不上幼兒園讀天津小學是可以的,在天津讀小學跟幼兒園并沒有太大的關系,讀沒讀幼兒園或者在哪讀幼兒園都不影響天津的小一報名,...
答如果父母一方為天津集體戶籍一方為外地戶籍,孩子是不能落戶天津的,在天津升學也是有限制的,想要讓孩子在天津順利中高考,需要...
答家長您好,外地的孩子是可以在北京上學的,但是需要滿足一定的條件。對于小學和初中階段的外地戶口孩子,您的家庭需要在北京有穩...
答初中生文化成績差,并不代表學生沒有高中上,初中生成績差上高中除了公辦高中外,還有私立高中選擇,私立高中錄取分數線普遍會低...
答就讀私立學校補課需求不大,在學校老師能根據學生的情況進行查缺補漏,在私立學校就能解決家長報課外輔導的問題,孩子在學校學的...
免費咨詢
張老師

關注微信公眾號
招生政策隨時看

關注小程序
學校簡章學費隨時查
報名咨詢電話:400-005-1568
育路教育
評論0
“無需登錄,可直接評論...”