
快速擇校

政策解讀
010-51268841
400-805-3685
2022-03-22
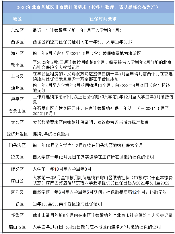
非京籍想要上私立學校,是要提供社保的,下面,小編根據往年情況整理了北京各城區對于非京籍社保的時間要求,其中,部分城區已經明確了2022年要求,如下:

1、目前石景山區幼升小在2021年入學政策中已明確了2022年社保要求,另外房山區竇店鎮非京籍審核重點提示已發布,各位家長可參考準備。
2、2023年入學家長請注意,昌平區數據調查通知來看,非京籍材料包括社保要求提供至2022年9月至2023年5月。
2022-03-13
2022年北京幼升小、小升初即將開始,非京籍家庭參加北京幼升小需要提交四證,那么,非京籍四證您準備好了嗎?又清楚該去哪里審核嗎?關于這些問題,下面,我們一起來看看。
非京籍四證是什么?
非京籍四證包括:全家戶口本、在京務工就業證明、在京實際居住證明、北京市居住證。另外,這四證下面還包含大大小小很多材料,包括社保、租房完稅證明等等,詳見下表:
非京籍四證怎么審核?
2022-03-11
按照往年,集中在5-6月份,北京私立初中開始秋季招生,也就是新學期招生。其中,非京籍也是可以參加的,那么,非京籍可以上哪些私立初中呢?關于這個問題,下面我們一起來看看。
在北京,非京籍想要就讀北京私立初中,那么,只要滿足四證要求,四證齊全,很多學校都是可以報名的。
首先,我們先來看看四證是什么?
其實,四證指的是全家戶口本、在京務工就業證明、在京實際居住證明和北京市居住證等等,另外,這四證下面包含大大小小很多材料,詳見這篇文章:
2022-03-10
我們要知道,非京籍在北京上學,也是要信息采集的,這是為后面建立學籍的過程做準備。那么,非京籍在北京上學信息采集怎么做呢?下面,小編來為大家整理一下相關內容,提供給大家參考!
一、注冊
(一)操作流程
1.在瀏覽器輸入:yjrx.bjedu.cn,打開以下頁面,點擊“立刻開始辦理”按鈕后選擇需要進行注冊的區,點擊進入。
2022-03-09
非京籍參加幼升小,想要上私立學校,那么,幼升小上私立學校,非京籍也是要辦理四證的嗎?關于這個問題,下面,小編來為大家解答一下,提供給大家參考!
幼升小上私立學校,非京籍也是要辦理四證的,四證齊全,通過審核,才能申請入學!
非京籍需要提交的四證有全家戶口本、在京務工就業證明、在京實際居住證明、北京市居住證等等,北京各城區對于四證的審核標準不同,大家一定要及時關注。
下面,是四證相關入學材料:
2022-03-08
作為非京籍,想要就讀通州區私立小學和私立初中,是要滿足一定的入學政策的,那么,大家需要滿足的招生政策有哪些呢?下面,跟著小編一起來看看吧!
通州區私立小學入學政策
非京籍學生,由其父母持本人在京務工就業材料、在京實際住所居住材料、全家戶口簿、北京市居住證等相關證明證件材料,按要求在規定的時間和地點經相關委辦局、居住地所在街道辦事處或鄉鎮人民政府聯合審核通過后,取得在京就讀證明,參加學齡人口信息采集。
小學入學,取得在京就讀證明并參加學齡人口信息采集的非本市戶籍適齡兒童,在副中心155平方公里范圍內小學服務范圍居住的,按照“多校聯合電腦派位”的方式進入我區有空余學位的小學就讀,在副中心拓展區小學服務范圍居住的,安排進入有空余學位的小學就讀。
免費為您提供擇校方案和升學指導

2025-11-27

2025-11-27

2025-11-27

2025-11-27

2025-11-26

2025-11-26

2025-11-26

2025-11-26

2025-11-26

2025-11-25

學費:2.34萬/學期
簡章詳情>
學費:12.6萬/年
簡章詳情>
學費:4.98萬/學期
簡章詳情>
學費:19.8萬/年
簡章詳情>
學費:15.8萬/年
簡章詳情>
學費:2.14萬/學期
簡章詳情>
學費:2.99萬/學期
簡章詳情>
學費:4.6萬/年
簡章詳情>免費咨詢
張老師

關注微信公眾號
招生政策隨時看

關注小程序
學校簡章學費隨時查
報名咨詢電話:400-005-1568
育路教育