
快速擇校

政策解讀
非京籍在京上學,是要提供四證的,其中,四證之一就是在京務工就業證明。很多家長不知道什么是在京務工就業證明,也不知道怎么辦理?下面,小編來為大家整理一下相關內容,提供給大家參考!

什么是在京務工就業證明?
在京務工就業證明其實并不是一個證明,其中,包括很多的材料:
1.申請人或其配偶受雇用人單位的,在京務工就業證明里包括:社保、合法的勞動合同、受聘單位的法人代碼證書或營業執照原件、單位人事部門出具的證明;
2.申請人或其配偶是個體工商戶的,在京務工就業證明提供:正常營業的營業執照,并且合法經營,依法納稅;
3.申請人或其配偶是法定代表人的,在京務工就業證明提供:法人代碼證書或營業執照
4.申請人或其配偶為股東或合伙人的,在京務工就業證明提供:相關工商機關備案文件(公司登記檔案查詢件)
非京籍提供在京務工就業證明分以上四種情況,各位家長根據自己的情況,準備務工就業證明里的證件就可以。
在京務工就業證明要求
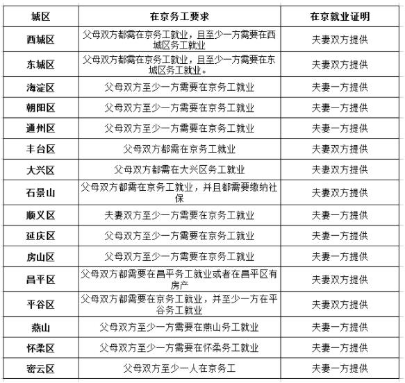
北京各城區對于在京務工就業證明的要求是不通過的,有的城區要求父母雙方提供,有些城區只要父母一方提供即可。下面,小編為大家整理了各城區的相關要求,詳見下表:

以上就是在京務工就業證明的相關內容,如果還有其它問題,可以直接咨詢我們!
非京籍四證——在京務工就業證明詳解
還有疑問?立即在線咨詢特別聲明:①凡本網注明稿件來源為"原創"的,轉載必須經授權后方可發布,違者將依法追究責任;
②部分稿件來源于網絡,如有侵權,請聯系我們溝通解決,聯系郵箱:2498144268@qq.com
1對1免費咨詢
解決98%的申請入學問題
25年擇校服務經驗 · 5分鐘內響應·無限次追問
答家長您好,很高興為您解答關于北京小升初錄取途徑的問題,北京初中包含私立初中和公立初中,在北京小升初,如果已被前一種入學方
答不上幼兒園讀天津小學是可以的,在天津讀小學跟幼兒園并沒有太大的關系,讀沒讀幼兒園或者在哪讀幼兒園都不影響天津的小一報名,...
答如果父母一方為天津集體戶籍一方為外地戶籍,孩子是不能落戶天津的,在天津升學也是有限制的,想要讓孩子在天津順利中高考,需要...
答家長您好,外地的孩子是可以在北京上學的,但是需要滿足一定的條件。對于小學和初中階段的外地戶口孩子,您的家庭需要在北京有穩...
答初中生文化成績差,并不代表學生沒有高中上,初中生成績差上高中除了公辦高中外,還有私立高中選擇,私立高中錄取分數線普遍會低...
答就讀私立學校補課需求不大,在學校老師能根據學生的情況進行查缺補漏,在私立學校就能解決家長報課外輔導的問題,孩子在學校學的...
免費咨詢
張老師

關注微信公眾號
招生政策隨時看

關注小程序
學校簡章學費隨時查
報名咨詢電話:400-005-1568
育路教育
評論0
“無需登錄,可直接評論...”