
快速擇校

政策解讀
北京幼升小繳納社保人群的注意啦!4月起可打印電子版的社保對賬單了!一起來看消息!

凡在2021年內參加了社會保險、且有1個月(含)以上正常繳費記錄的人員,4月起即可查詢電子版《2021年度北京市社會保險個人繳費信息對賬單》。
另外,參加北京幼升小的家庭,很多是需要提供社保的。那么,“社保需要提交多長時間?”“各區的社保要求明確了嗎?”關于這些問題,下面,跟著小編一起來看看吧!
一、哪些參加北京幼升小人群需要繳納社保?
1、非京籍在用人單位上班
2、京籍無房在非戶籍區租房入學
3、部分區持工作居住證參加幼升小(石景山、豐臺區租房、大興區等等)。
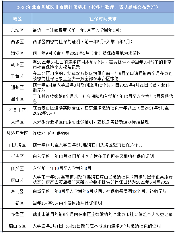
二、北京各區非京籍社保提交時間
根據往年情況整理了北京各城區要求非京籍社保提交的時間點,其中,部分城區已經明確了2022年要求,如下:

1、目前石景山區幼升小在2021年入學政策中已明確了2022年社保要求,另外房山區竇店鎮非京籍審核重點提示已發布,各位家長可參考準備。
2、2023年入學家長請注意,昌平區數據調查通知來看,非京籍材料包括社保要求提供至2022年9月至2023年5月。
3、政策要求連續繳納社保,補繳無效!社保繳納單位與勞動合同單位名稱一致。
三、2022年工居幼升小社保
豐臺區:
自2022年起,在豐臺區租住房屋的持有工作居住證人員還需提供在豐臺區繳納社會保險權益記錄,且繳納社會保險單位與工作居住證上的聘用單位一致。
石景山區:
2022年幼升小家長建議至少準備的社保時限為——入學前一年11月至入學當年3月的《北京市社會保險個人權益記錄》(參保人員繳費信息)。
大興區:
大興區持北京工作居住證入學,工作居住證持有人繳納不低于3個月社保證明。
京京提醒:從目前工居幼升小要求來看,并不是所有的區都需要提供社保繳納,建議豐臺、石景山、大興區家長提前注意核查,最終還請以入學當年實際要求為準。
四、京籍無房在非戶籍區租房入學社保
京籍無房非戶籍區租房入學前提要滿足北京市無房產,同時需要滿足在非戶籍區連續工作(三年社保、勞動合同等)、居住滿三年,并進行租房備案。建議提前核查您是否連續三年繳納社保。
以上就是有關社保的相關內容,建議大家提前準備,才能保障材料順利被審核通過。
速看!2022年北京幼升小社保核查越早越好,4月1日起可核對
還有疑問?立即在線咨詢特別聲明:①凡本網注明稿件來源為"原創"的,轉載必須經授權后方可發布,違者將依法追究責任;
②部分稿件來源于網絡,如有侵權,請聯系我們溝通解決,聯系郵箱:2498144268@qq.com
1對1免費咨詢
解決98%的申請入學問題
25年擇校服務經驗 · 5分鐘內響應·無限次追問
答家長您好,很高興為您解答關于北京小升初錄取途徑的問題,北京初中包含私立初中和公立初中,在北京小升初,如果已被前一種入學方
答不上幼兒園讀天津小學是可以的,在天津讀小學跟幼兒園并沒有太大的關系,讀沒讀幼兒園或者在哪讀幼兒園都不影響天津的小一報名,...
答如果父母一方為天津集體戶籍一方為外地戶籍,孩子是不能落戶天津的,在天津升學也是有限制的,想要讓孩子在天津順利中高考,需要...
答家長您好,外地的孩子是可以在北京上學的,但是需要滿足一定的條件。對于小學和初中階段的外地戶口孩子,您的家庭需要在北京有穩...
答初中生文化成績差,并不代表學生沒有高中上,初中生成績差上高中除了公辦高中外,還有私立高中選擇,私立高中錄取分數線普遍會低...
答就讀私立學校補課需求不大,在學校老師能根據學生的情況進行查缺補漏,在私立學校就能解決家長報課外輔導的問題,孩子在學校學的...
免費咨詢
張老師

關注微信公眾號
招生政策隨時看

關注小程序
學校簡章學費隨時查
報名咨詢電話:400-005-1568
育路教育
評論0
“無需登錄,可直接評論...”