
快速擇校

政策解讀
為進一步規范昌平區中小學校轉學工作,給人民群眾提供更優質、更便捷、更周到的服務,根據《北京市中小學校學生學籍管理辦法》及北京市中小學2024—2025學年度第一學期校歷安排,昌平區2024—2025學年度第一學期期末轉學要求發布,不論是公立學校轉私立學校還是私立學校轉公立學校,想要順利變更學籍需按照北京昌平區轉學安排準備材料進行申請,詳情可見下文。

網上申報材料時限:2024年12月24日上午9:00一2024年12月27日下午17:00
1、市內轉學
學生為本市戶籍,下列條件滿足其一,可申請辦理轉學:
(1)學生戶籍隨父母戶籍在市內遷移,新戶籍所在地不在原就讀學校服務范圍的。
(2)學生隨父母房產所在地在市內變更,變更后的房產所在地不在原就讀學校服務范圍的。
2、跨省轉學
下列條件滿足其一,可申請辦理轉學:
(1)學生為昌平區戶籍。
(2)學生為本市戶籍且其父母在昌平區自有合法產權住宅。
時間: 2024年12月30日—2024年12月31日
登錄“昌平區轉學服務平臺”,點擊進入“查看初審結果”界面,根據提示進行學生信息驗證,查詢轉學審核結果:
1.結果查詢為“審核通過”者,即為符合昌平區轉學條件,請耐心等待轉入學校電話通知,根據學校要求辦理轉學手續,如未按時向學校遞交轉學手續,視為放棄本次轉學,繼續在原學校就讀;
2.結果查詢為“審核不通過”者,即為不符合昌平區接收轉學條件,請繼續在原學校就讀;
3.結果查詢為“退回待修改”者,請學生的父母按提示內容在規定時間內補充材料,進行復審,以復審結果為準。如未按時補充修改的,視為放棄本次轉學,繼續在原學校就讀。
1、根據《北京市中小學校學生學籍管理辦法》規定,起始年級第一學期及畢業年級不予辦理轉入手續。
2.家長已自行聯系轉入學校且轉入學校同意接收的及申請轉入民辦學校的家長無需填報“昌平區轉學服務平臺”。
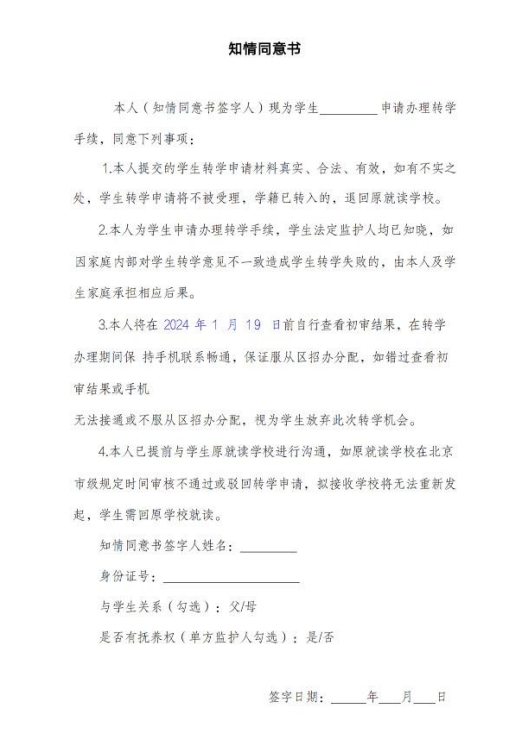
申請轉學學生的父母登錄昌平區轉學服務平臺https://zsrx.chpedu.cn/zxcp/,仔細閱讀“溫馨提示”,選擇轉學類型和學段,首次進入請先注冊,根據提示填報基本信息,并按要求上傳相關材料原件照片,保證填報的基本信息與上傳的房產證、戶口簿等相關材料的信息一致,并且下載打印“知情同意書”,認可“知情同意書”內容后,簽名上傳。雙 (多) 胞胎子女須重復上述流程,分別進行填報。

(一) 市內轉學所需材料
1.本市戶籍學生因隨父母戶籍遷移,申請在區內和跨區轉學,需提交學生和父母戶籍材料,具體包括:
(1)學生和父母所在的戶口本首頁和學生本人頁(父母不是戶主的,需提供在同一戶口本上的戶主頁、學生本人頁、父母戶籍頁);
(2)出生證明、結婚證(再婚家庭需補充提交結婚證和離婚協議)。
2.本市戶籍學生因隨父母房產所在地變更,申請在區內和跨區轉學,需提交產權人為學生父母的房產證明材料,具體包括:
(1)變更后的房屋所有權證書或實際入住的購房合同和購房發票;
(2)出生證明,結婚證(再婚家庭需補充提交結婚證和離婚協議)。

(二) 跨省轉入所需材料
1.本區戶籍學生需提交學生和父母戶籍材料,具體包括:
(1)學生和父母所在的戶口本首頁和學生本人頁(父母不是戶主的,需提供在同一戶口本上的戶主頁、學生本人頁、父母戶籍頁);
(2)出生證明,結婚證(再婚家庭需補充提交結婚證和離婚協議)。
2.本市外區戶籍學生需提交產權人為學生父母的本區房產證明材料,具體包括:
(1)房屋所有權證書或實際入住的購房合同和購房發票;
(2)出生證明,結婚證(再婚家庭需補充提交結婚證和離婚協議)。
3.原就讀學校開具的學籍基本信息表并加蓋公章。
(三) 港澳臺外籍轉入所需材料
1.臺胞子女需提交本區區臺辦出具的審核意見,一年內有效。其他材料參考本市戶籍要求。
2.外籍學生提交監護人在京工作證明,學生本人有效期內護照,學生本人入境簽證或停留居住證、永久居留證;在京居住證明。其他材料參考本市戶籍要求。
(四) 境外返京所需材料
義務教育階段境外返京提交材料參照義務教育階段京籍跨省轉入,另需再提供境外學業情況相關材料。
一般的公立學校因學位緊張轉學名額較少,大多私立/國際學校有少量轉學名額,可以著重了解。
1、北京東方紅學校

東方紅學校是一所致力于培養學生全面發展的民辦學校,堅持以人為本,關注學生個性發展。學校擁有一支經驗豐富的教師隊伍,為學生提供優質的教育資源。學校注重學科知識與實踐能力的結合,通過開展豐富多樣的課外活動,培養學生綜合素質。
開設年級:小學、初中和高中年級
學費標準:小學每年6.68萬元,初中每年7.38萬元,高中每年7.78萬元
點擊查看招生詳情>>>北京東方紅學校招生簡章
2、北京市私立匯佳學校

私立匯佳學校是一所創辦于1993年的民辦學校,秉承“以人為本”的教育理念,注重培養具有創新精神和團隊精神的復合型人才。學校提供從幼兒園到高中的全程教育,擁有一流的教學設施和優秀的教師隊伍。此外,學校還注重國際交流,開展多元化的課程設置,為學生提供更多發展機會。
開設年級:小學和初中年級
學費標準:小學每年11萬元,初中每年13萬元
點擊查看招生詳情>>>北京市私立匯佳學校招生簡章
3、北京市匯賢學校

匯賢學校是一所致力于為學生提供優質教育資源的民辦學校。學校堅持全面發展、個性培養的教育理念,關注學生的身心健康和綜合素質。學校擁有一支經驗豐富、富有活力的教師隊伍,為學生提供國內課程及豐富的課外活動。學校還注重信息技術與教育的融合,為學生創造現代化、智能化的學習環境。
開設年級:小學、初中和高中年級
學費標準:小學每年4.6萬元,初中每年6.8萬元,高中每年12.6萬元
點擊查看招生詳情>>>北京市匯賢學校招生簡章
4、北京王府學校

王府學校是一所集小學、初中、高中于一體的全日制民辦學校。學校秉承“以德施教、育人為先、中西合璧、勵志未來”的教育理念,注重中西方教育的融合。學校擁有一流的師資力量,提供豐富的課程設置,包括國家課程、校本課程及國際課程。此外,學校還積極開展國際交流,為學生提供廣闊的發展空間。
開設年級:小學、初中和高中年級
學費標準:小學每年11.9萬元,初中每年19.1萬元,高中每年22萬元
點擊查看招生詳情>>>北京王府學校招生簡章
5、橘郡國際學校(北京校區)

橘郡國際學校是一所致力于提供國際化教育的民辦學校。學校引入加州橘郡知名藍帶中學原版課程,為學生提供純正的國際課程。學校擁有一支由中外教師組成的優秀團隊,注重培養學生的創新思維、批判性思維和團隊合作能力。此外,學校還為學生提供豐富的課外活動和國際交流機會,幫助學生順利進入世界頂級名校。
開設年級:初中和高中年級
學費標準:初中每年12.8萬元,高中每年14.8萬元
點擊查看招生詳情>>>橘郡國際學校(北京校區)招生簡章
關于2024-2025學年第一學期北京昌平區轉學政策的內容就介紹到這里啦,昌平區義務教育招生辦公室學籍管理部門根據相關政策和學位情況落實接收學校,并由接收學校通知學生父母辦理轉入事宜( 請學生父母保持系統內填報的北京手機號聯絡暢通)。學生按接收學校通知要求按時到校報到,并按學校要求做好相關準備。由接收學校為學生辦理電子學籍流轉手續。想轉學到昌平區私立學校的學生家長們盡快聯系我們的在線老師報名。
更多人搜>>>速看!2025年北京多區中小學轉學、入學數據調查即將截止!
>>>官方發布北京16區中小學2025年排名一覽!含小學和初中年級
剛剛!北京市昌平區2024-2025學年第一學期轉學工作安排發布!辦理時間僅三天
還有疑問?立即在線咨詢特別聲明:①凡本網注明稿件來源為"原創"的,轉載必須經授權后方可發布,違者將依法追究責任;
②部分稿件來源于網絡,如有侵權,請聯系我們溝通解決,聯系郵箱:2498144268@qq.com
1對1免費咨詢
解決98%的申請入學問題
25年擇校服務經驗 · 5分鐘內響應·無限次追問
答家長您好,很高興為您解答關于北京小升初錄取途徑的問題,北京初中包含私立初中和公立初中,在北京小升初,如果已被前一種入學方
答不上幼兒園讀天津小學是可以的,在天津讀小學跟幼兒園并沒有太大的關系,讀沒讀幼兒園或者在哪讀幼兒園都不影響天津的小一報名,...
答如果父母一方為天津集體戶籍一方為外地戶籍,孩子是不能落戶天津的,在天津升學也是有限制的,想要讓孩子在天津順利中高考,需要...
答家長您好,外地的孩子是可以在北京上學的,但是需要滿足一定的條件。對于小學和初中階段的外地戶口孩子,您的家庭需要在北京有穩...
答初中生文化成績差,并不代表學生沒有高中上,初中生成績差上高中除了公辦高中外,還有私立高中選擇,私立高中錄取分數線普遍會低...
答就讀私立學校補課需求不大,在學校老師能根據學生的情況進行查缺補漏,在私立學校就能解決家長報課外輔導的問題,孩子在學校學的...
免費咨詢
張老師

關注微信公眾號
招生政策隨時看

關注小程序
學校簡章學費隨時查
報名咨詢電話:400-005-1568
育路教育
評論0
“無需登錄,可直接評論...”