一、安徽財經大學簡介
安徽財經大學是一所以經、管、法學為主,跨文學、理學、工學、史學、藝術學八大學科門類,面向全國招生、就業的多學科性高等財經院校,是我國首批具有學士學位授予權、第二批具有碩士學位授予權的高校,是安徽省重點建設的大學。
學校始建于1959年5月,先后隸屬于中華全國供銷合作總社、商業部、國內貿易部。2000年2月,安徽財貿學院實行中央與地方共建,以安徽省政府管理為主。2004年5月,經教育部批準,學校更名為安徽財經大學。學校現有交通路校區、龍湖西校區、龍湖東校區三個校區,占地總面積983450平方米,固定資產總值147969.46萬元,圖書藏量211.48萬冊,各類中、外文期刊1700余種。學校現設有12個學院,1個教學部,29個校級研究機構;62個本科專業,2個第二學士學位專業;8個一級學科碩士學位授權點,36個二級學科碩士學位授權點,14個專業碩士學位授權點;擁有4個省部級重點研究基地,8個省級重點學科,5個特色專業,14個省級特色專業,1個專業綜合改革試點項目,1個校企合作實踐教育基地,4個省級校企合作實踐教育基地,1個省級虛擬仿真實驗教學活動中心,8個省級教學團隊,2個省級實驗教學示范中心,2個省級基礎課實驗教學示范中心,1個省級示范實習實訓中心,6個省級人才培養計劃項目,12個省級專業綜合改革試點項目,2個省級人才培養模式創新實驗區,50門省級精品課程、精品資源共享課、精品視頻公開課、大規模在線開放課程。學校現有在職教職工1403人,其中專任教師994人,具有職稱教師453人,碩士博士化率達83.8%。在校普通本科生21783人,碩士研究生1732人。自2010年起,學校進入一本招生,2016年一本生源比例達97.19%,錄取分數線在省屬高校中一直名列前茅。
學校積極開展對外交流與合作,通過舉辦學術研討會,聘請國內外專家、學者來校講學、授課,選派教師赴日本、美國、意大利、德國、法國、加拿大、英國、奧地利、瑞士、丹麥、羅馬尼亞、匈牙利等國家和香港、澳門、臺灣等地區進修、訪問、攻讀學位,積極推動與國內外院校之間的交流。先后與美、英、澳、日、韓等國家高校建立校際關系,共同開展留學生教育和2+2、3+1、3+2等多種形式的人才培養。
近年來,學校始終以服務地方經濟社會發展為己任,緊密結合安徽省經濟社會發展實際,充分發揮財經類高校在服務地方經濟社會發展中的重要作用,積極引導研究人員主動融入服務皖江城市帶承接產業轉移示范區、國家技術創新工程試點省、合蕪蚌自主創新綜合試驗區建設,加強哲學社會科學重點學科項目建設,為解決安徽省經濟社會發展和全國供銷合作系統等行業發展中的現實問題,構建和諧社會等方面提供基礎研究和理論支撐。學校自主編撰的《安徽經濟發展研究報告》、《安徽省縣域經濟競爭力報告》和《安徽省貿易發展研究報告》影響力日益明顯,已成為政府和企業決策的重要參考依據。
“十三五”期間,學校將在科學發展觀的指引下,認真學習貫徹《國家中長期教育改革和發展規劃綱要(2010-2020年)》,從更新教育理念入手,創新人才培養模式,秉承“誠信博學,知行統一”的校訓精神,汲取傳統商業文化的精髓,承接徽商文化和淮河文化的底蘊,順應高等教育發展規律,把安徽財經大學建設成為經濟、管理類學科優勢突出,在同類院校中特色鮮明,省內一流,國內外有一定影響的高水平教學研究型大學。
二、MBA教育中心簡介
2007年,經國務院學位辦批準,安徽財經大學獲得工商管理專業學位(MBA)辦學資格。MBA教育中心現掛靠工商管理學院,整合工商管理學院、會計學院、金融學院、經濟學院等學院的骨干師資力量,形成60余人的以教授、博士為主體的MBA師資隊伍,開展MBA人才培養工作。迄今為止,已有來自全國各地的691人通過碩士學位論文答辯,順利畢業并獲得工商管理碩士學位。目前在校學員339人正在接受MBA教育。
安徽財經大學MBA教育旨在適應我國對外開放形勢和經濟建設的發展要求,立足安徽,重點為地方經濟建設與社會發展服務,培養具有堅定正確的政治方向、懂經營善管理、高素質,具有開放意識、競爭觀念、團隊作風、創新能力、領導才華的務實型中經營管理人才。現設置5個專業方向:創業管理、營銷管理、金融投資與管理、財務管理、人力資源管理。中心現有60多位授課教師,其中教授近30位,其余教師均為擁有博士學位副教授,他們均具有豐富的企業實踐經驗和MBA授課經歷。所有MBA課程均安排2位以上教師主講。
我校MBA教育將秉承“誠信博學、知行統一”的校訓,發揮學校的整體優勢,全力打造具有企業家潛質的職業經理人,培養創新型思維的管理者。
三、報名、考試與錄取
【報考條件】
1.大學本科畢業后有3年或3年以上工作經驗的人員;高職高專畢業后有5年或5年以上工作經驗的人員;已獲碩士學位或博士學位并有2年或2年以上工作經驗的人員。(以上時間均計算到入學前的2018年8月31日)
2.身體健康狀況符合招生單位規定的體檢要求。
【報名程序】
報名實行網上提交報考信息、交費和現場信息確認、照相相結合的方式,所有報考人員應選擇工作或戶口所在地省級教育招生考試管理機構指定的報考點,在教育部規定的報名時間內登錄指定的網站,辦理網上報名和現場確認手續。
1.網上報名
報名時間:2017年10月10日—31日每天9:00-22:00(逾期不再補報,也不得再修改報名信息)。
報名網址:中國研究生招生信息網(公網:http://yz.chsi.com.cn;教育網http://yz.chsi.cn)。
2.現場確認
確認時間:具體時間由各省級教育招生考試管理機構根據本地區報考情況自行確定和公布。請考生及時關注各省級教育招生考試管理機構發布的公告,在規定時間內到指定地點現場核對并確認個人網上報名信息,逾期不再補辦。
確認地點:考生網上報名時所選定的地、市招辦
【報名注意事項】
1.考生在輸入網上報名信息時,一定要保證真實準確,否則會影響最終錄取。
2.考生須攜帶報名號、網上報名打印出來的報名表、畢業證書及學位證書原件、有效身份證件,到規定的報考點確認報考信息及拍攝電子照片。
3.未通過網上學歷(學籍)校驗的考生,在現場確認時應提供學歷(學籍)認證報告。2002年之前畢業的考生,請查看學信網上關于學歷認證的相關規定,提前到專業機構做好學歷認證工作。
【考試與錄取】
MBA入學考試分初試和復試兩階段進行:
1.初試
初試時間:2017年12月23-24日(管理類聯考綜合能力:8:30-11:30;英語:14:00-17:00)
初試科目:英語二、綜合能力(包括邏輯、數學與寫作),均為全國管理類聯考。
初試地點:省學位辦指定考點,具體以準考證為準。
初試科目代碼:綜合能力(199)、英語(204),具體內容及要求以每年的MBA考試大綱為準。
2.復試
復試由安徽財經大學研究生處和MBA教育中心共同組織,復試時我校對考生統一進行資格審查,凡不符合報考條件或提供虛假信息的報考者將不予錄取,相關后果由考生本人承擔。
復試科目及方式于每年3月中下旬通過我校MBA教育中心網站或研究生招生信息網站公布。
3.錄取
堅持公平、公正、公開原則,根據考生的初試、復試成績、思想政治表現、業務素質以及身體健康狀況綜合衡量,擇優錄取。
四、學制、學費、培養方式與辦學地點
1.學制:兩年半;學習年限最長不超過四年。
2.學費:全部學費為36000元,可分兩次交清,報到需交學費20000元,剩余學費第二學年需全部交清。
3.培養方式:全日制和非全日制。其中非全日制為在職學習,分為周末班與小集中班,周末班利用雙休日安排學習,小集中班每月安排3-5天集中授課。
4.辦學地點:安徽財經大學MBA/MTA教育中心
五、課程設置
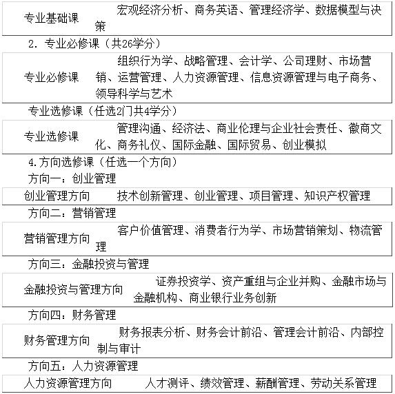
安徽財經大學MBA課程結構分為專業基礎課、專業必修課、專業選修課和方向選修課、學術活動與社會實踐,具體分布如下:
1.專業基礎課(共11學分)

5.學術活動:6次講座1學分;管理研究方法1學分。
6.社會實踐:拓展訓練1學分;綜合管理實踐2學分。
更多招考資訊歡迎關注育路MBA公眾賬號(zaizhimba),也可免費索取招生簡章
特別聲明:①凡本網注明稿件來源為"原創"的,轉載必須注明"稿件來源:育路網",違者將依法追究責任;
②部分稿件來源于網絡,如有侵權,請聯系我們溝通解決。

首都經濟貿易大學工商管理碩士項目特色包括實力雄厚的教師隊伍、先進的課程理念、堅實寬廣的實踐平臺、豐富多彩的學生活動和龐大的校友網絡、豐富的國際教育資源和國際化氛...

評論0
“無需登錄,可直接評論...”