相關文章推薦

快速擇校

政策解讀
成都七中官宣了,成都七中到底有幾個國際部、國際高中?成都七中到底又有幾個校區?深扒你身邊那些“七中”跟成都七中到底有啥關系?近幾年,名字跟七中沾邊的學校是遍地開花,如果不是非常專業的家長,根本就是霧里看花、傻傻分不清楚。
為揭秘四七九家族那些不為人知的關系,成都七中先后發文《關于成都七中教育集團成員學校相關信息的公告》和《成都七中2019年招生答考生及家長問》,由官方出面給出了全面詳細的解答。讓大家清楚地了解成都七中教育集團成員學校相關信息,避免混淆及誤解。
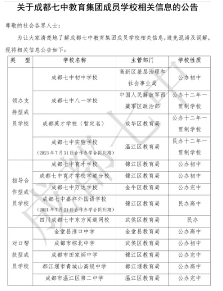
一、關于成都七中教育集團成員學校相關信息的公告

注意:
1、龍頭學校為成都七中,成都七中分為林蔭校區(武侯區林蔭中街1號)與 高新校區(高新區富華北路1號)。以上14家單位為成都七中教育集團成員學校, 其他以“成都七中燈” “七中XX”或“XX七中”命名的學校均與成都七中沒有任 何關聯。
2、集團各成員學校均為獨立法人主體,與成都七中僅為學術共同體,與成都七中沒有行政隸屬關系,各成員學校獨立承擔民事、刑事、行政法律責任。
3、領辦型成員學校:指使用七中品牌,由成都七中派出校長(由相關部門任 命)的學校,接受成都七中學術指導;指導合作型成員學校:指使用七中品牌的 學校,接受成都七中學術指導;對口幫扶型成員學校:指由七中輸出管理和辦學 思想,不使用七中的品牌,接受成都七中學術指導的學校。
4、學校鄭重申明,其他以“與成都七中文化一脈相承” “再造一所成都七中” “與成都七中建立密切合作關系”‘‘成都七中XX名師為我校辦學(課堂)指導專 家”等為招生宣傳的學校,一律與成都七中沒有任何關系,成都七中將保留。
二、成都七中共有幾個校區?
我校全名為“四川省成都市第七中學”,簡稱“成都七中”,2014年加掛“成都中學”校名。我校只有林蔭校區和高新校區兩個教學區域,林蔭校區只設有高中,高新校區除有高中外,還有七中的初中部和國際部。學校對兩校區的發展定位是“一體兩翼,深度融合,內涵特色,精品”。
成都七中國際部只有一家,在成都七中高新校區內,目前僅開設國際高中階段。
成都七中國際部簡介:

成都七中國際部成立于1999年、國際高中辦學20年歷史,目前中外教職工110余人,七中外籍教師15人、七中派駐教師15名、中籍教師64名。所有教師均持有所授科目的相關證書授課,平均教齡8年以上。

成都七中國際部在借鑒國際教育發展經驗特別是發達國家高中教育發展經驗的基礎上開發的創新性IHS國際高中融合課程體系,并得到海外相關教育局認證,獲得全球認可IHS國際高中課程體系,真正實現全通道去世界大學留學深造,已有3000余名畢業生成功到美國、英國、加拿大、澳大利亞、日本等世界知名大學留學深造,其中70%畢業生獲得世界排名前100大學錄取。世界前50的知名大學中34所已錄取我校畢業生
報考成都七中國際部須知
成都七中國際部2019年新生綜合測評將在6月16日(周日)早上8:30進行,相關報名事宜如下,請欲報名成都七中國際部家長及考生詳細閱讀;
招生對象:應屆優秀初三畢業生,且意向出國留學
報名時間:即日起到6月15日截止
前30名預約家長尊享:1對1升學指導免費招生手冊免費體驗課程入學考試指導提前搶占學位機會
學校適合孩子嗎?去學校試聽免費課即知開班倒計時
七中國際部熱門關注
七中國際部最新動態
答成都七中國際部就讀體驗證明,學校通過個性化支持和全面文化適應方案,有效幫助孩子融入國際教育環境,學生和家長反饋積極,學術...
答成都七中國際部中考錄取分數線:成都中考15000名以內均可以到學校咨詢登記報名。成都七中國際部報名方式1、在線登記預約;...
答成都七中國際部以西班牙語課程為核心口碑良好。家長真實評價贊譽其教學質量,揭示學校受歡迎原因并提供教育選擇參考。
答成都七中國際部收費標準最近曝光,一年學費13.8萬元人民幣。綜合考慮雜費后,家庭預算需15萬以上才充足。報告詳細剖析費用...
答成都七中國際部住宿條件:6人間,有獨立衛裕成都七中國際部的住宿費用2600元/學期,比全國很多國際高中住宿費都低。
學費:13.80萬/年簡章詳情>
學費:13.80萬/年簡章詳情>
學費:13.80萬/年簡章詳情>
免費咨詢
張老師

關注微信公眾號
招生政策隨時看

關注小程序
學校簡章學費隨時查
報名咨詢電話:400-005-1568
育路教育
評論0
“無需登錄,可直接評論...”