相關文章推薦

快速擇校

政策解讀
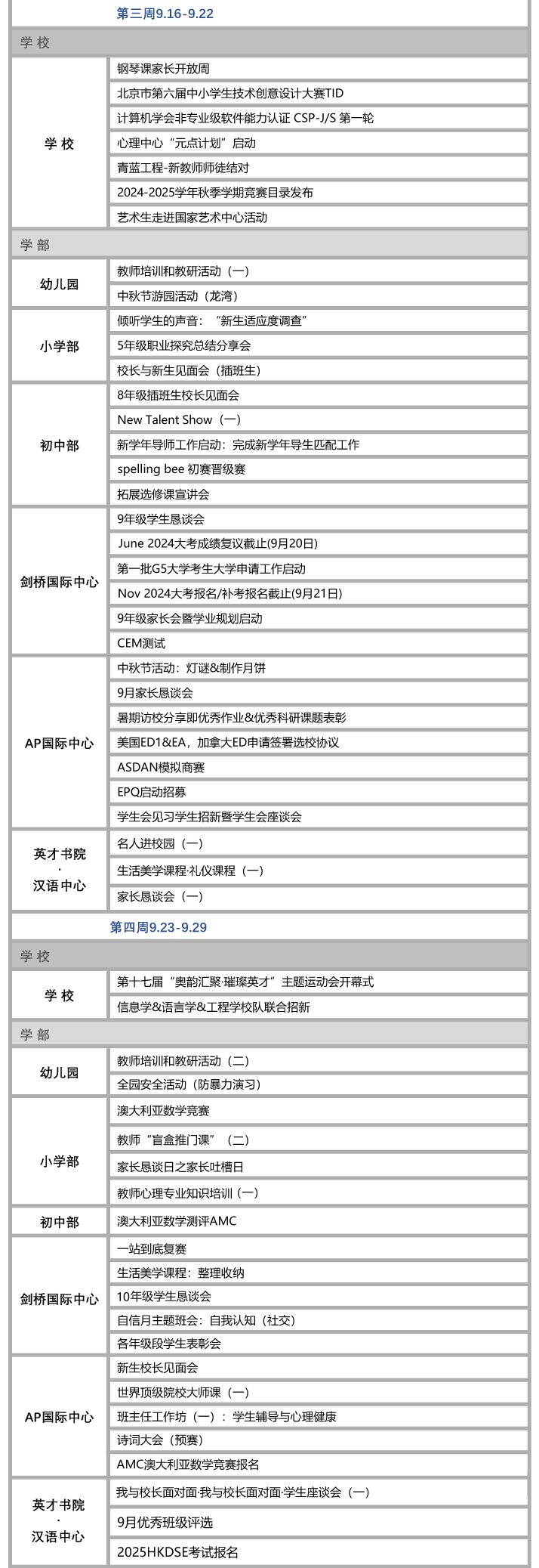
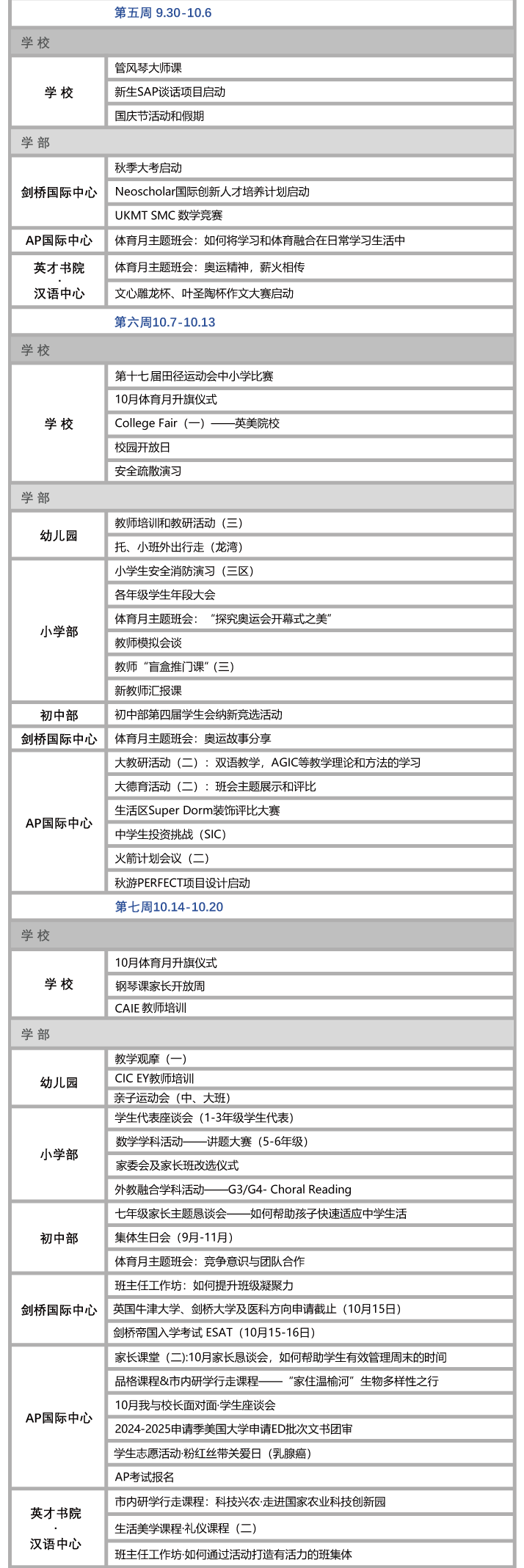
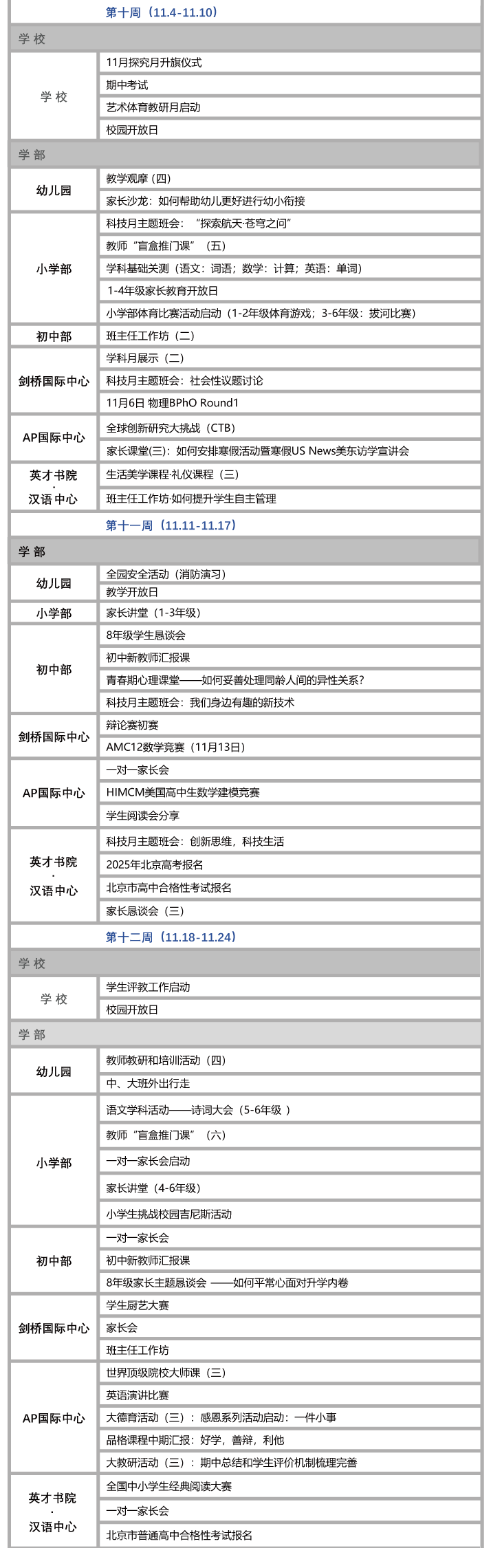
北京市新英才學校2024-2025學年第一學期已經開學,學校官微已經公布本學期校歷,共20周,參考校歷,可以確定各年級什么時候放寒假!








>>>近期喜報:熱烈祝賀|新英才AP國際中心在2024年大考中取得佳績
>>>招生動態:秋季插班申請正在進行,請點擊“北京市新英才學校預約看校”報名!
前30名預約家長尊享:1對1升學指導免費招生手冊免費體驗課程入學考試指導提前搶占學位機會
學校適合孩子嗎?去學校試聽免費課即知開班倒計時
新英才學校最新動態
答新英才學校口碑怎么樣?從家長們的真實反饋來看,學校在教育理念、師資力量、課程設置、校園環境、家校服務等方面都表現出色,特...
答北京市新英才學校食堂的營養膳食設計上,高度重視學生的營養與健康。每餐均設有4-5個葷菜,魚、禽、肉、蛋、豆制品輪換上陣,...
答新英才學校國際高中課程怎么選,新英才學校AP課程聚焦美國升學、新英才學校Alevel課程主打英聯邦路徑、新英才學校DSE...
答2026年北京市新英才學校招生條件有哪些?幼兒園階段面向2-5歲中外籍適齡幼兒開放招生,不設戶籍或國籍限制;小學階段和初...
答北京市新英才學校錄取標準是什么?非京籍學生需要提供\四證\并通過材料審核,包括父母至少一方在京務工就業證明、順義區實際居...
學費:16.80萬/年簡章詳情>
學費:13.10萬/學期簡章詳情>
學費:23.30萬/年簡章詳情>
學費:23.30萬/年簡章詳情>
學費:23.30萬/年簡章詳情>
學費:21.80萬/年簡章詳情>
學費:16.80萬/年簡章詳情>
學費:23.30萬/年簡章詳情>
學費:25.30萬/年簡章詳情>
免費咨詢
張老師

關注微信公眾號
招生政策隨時看

關注小程序
學校簡章學費隨時查
報名咨詢電話:400-005-1568
育路教育
評論0
“無需登錄,可直接評論...”